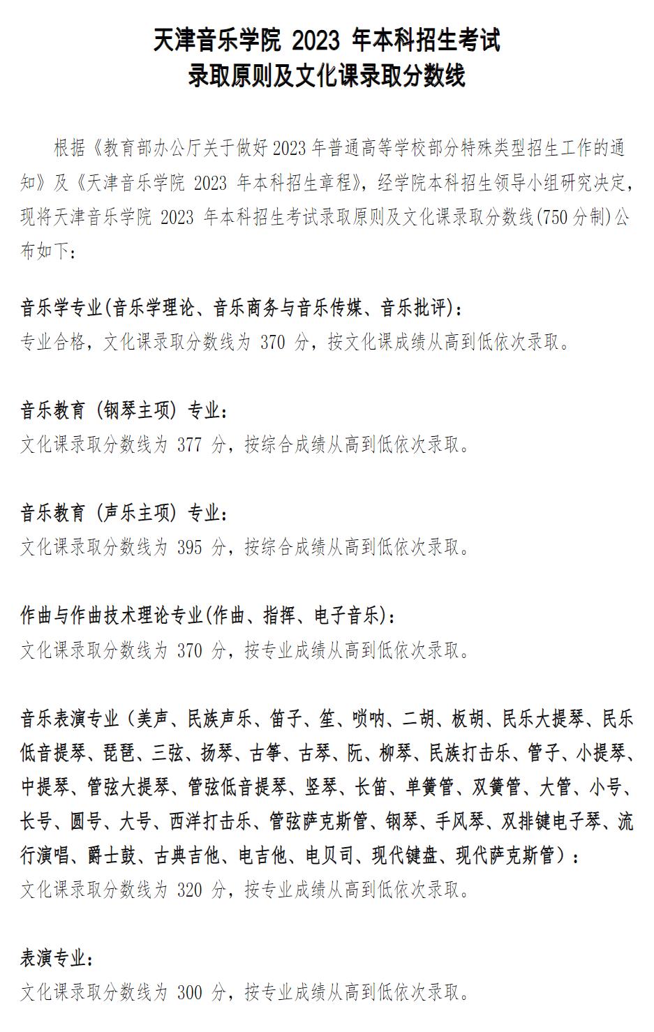
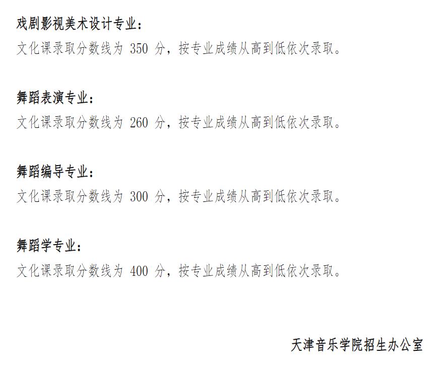
天津音乐学院2023年本科招生考试录取原则及文化课录取分数线
来源:天津音乐学院 | 作者:天津音乐学院招生处 | 发布时间: 2023-07-13 | 23757 次浏览 | 🔊 点击朗读正文 ❚❚ | 分享到:
天津音乐学院2023年本科招生考试录取原则及文化课录取分数线


艺考资讯