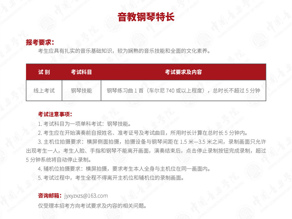
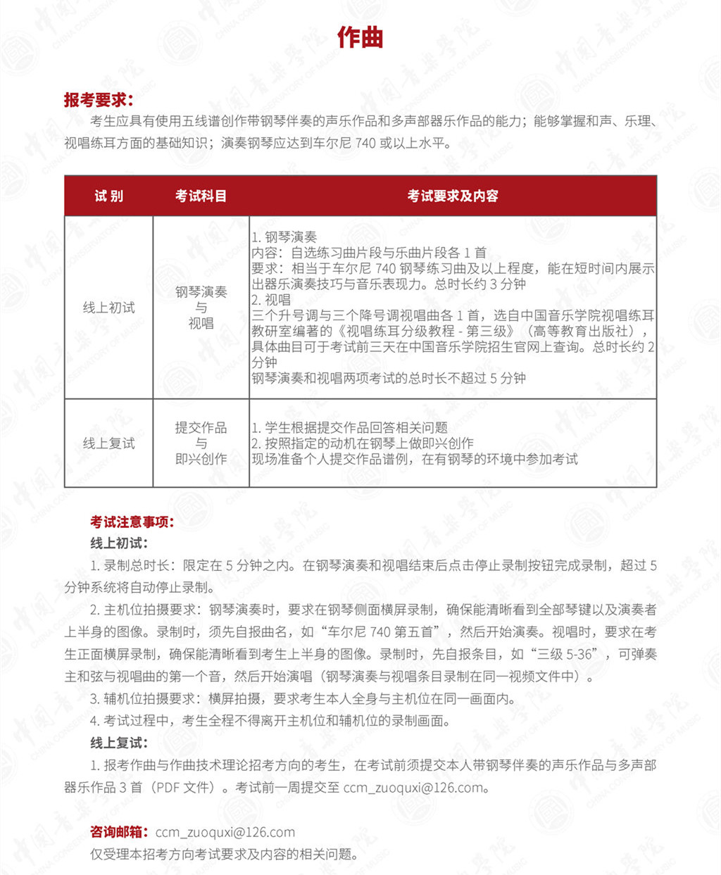
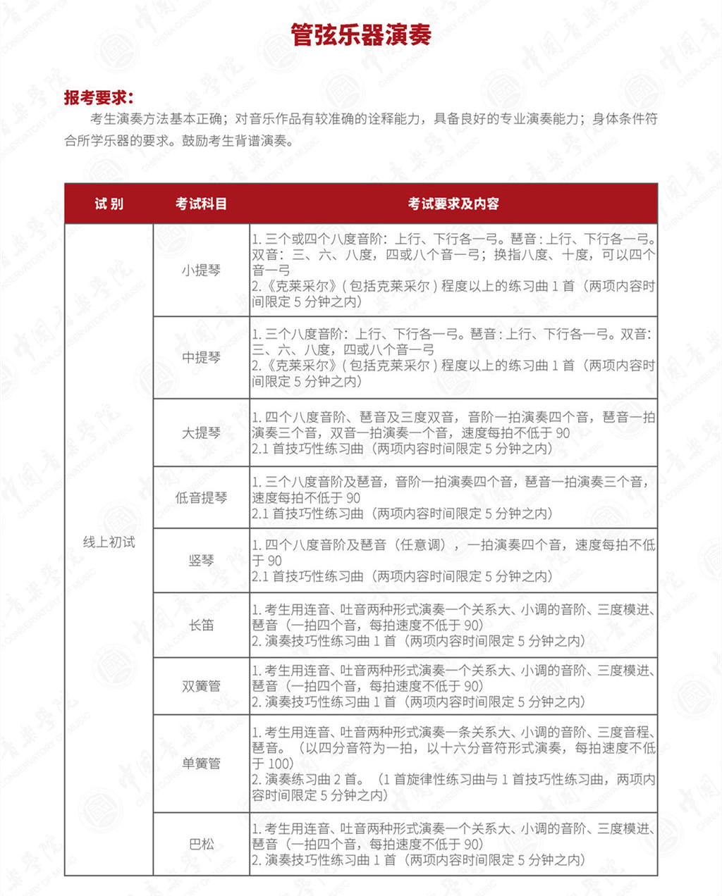
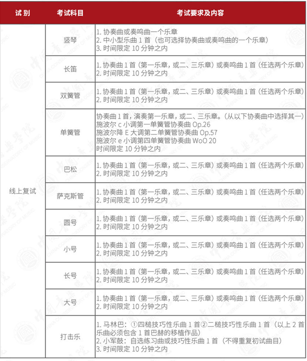
中国音乐学院2022年招生简章,中国音乐学院于1964 年建立,素有“中国音乐家的摇篮”“中国音乐的殿堂”的美誉。学校坚持党的领导,坚持社会主义办学方向,以国学为根基,独具中国音乐教育和研究特色,培养中国音乐理论、中国音乐创作、中国音乐表演等专门人才

中国音乐学院是中国音乐表演艺术研究全球唯一双导师制博士培养单位,拥有音乐与舞蹈学一级学科博士、硕士、学士学位;建有“音乐与舞蹈学”博士后科研流动站,是“接受中国政府奖学金来华留学生院校”。专业有音乐学、作曲与作曲技术理论、音乐表演与音乐教育,设有作曲系、音乐学系(中
国音乐理论研究院)、指挥系、声乐歌剧系(中国声乐艺术研究院)、国乐系、管弦系、钢琴系、艺术管理系、教育学院、思想政治理论教学部、基础教学部等教学单位,另设有中国乐派高精尖创新中心、中国乐派研究院、研究生院、考级艺术中心(美育中心)和附属中学,形成了以中国音乐理论、中国音
乐创作、中国音乐表演和音乐教育为一体的多层次教学体系。





























