手机

密码

注册 忘记密码?
广州多芬艺考测评规划
广东舞蹈学校2021年招生简章
来源:广州市美术中学2020年招生简章 | 作者:广州传媒艺考培训机构 | 发布时间: 2021-03-13 | 38236 次浏览 | 分享到:
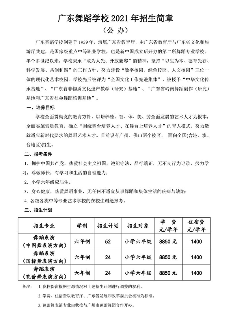
广东舞蹈学校2021年招生简章广东舞蹈学校创建于1959年,隶属广东省教育厅,由广东省教育厅与广东省文化和旅 游厅共建,是国家级重点中等职业学校
广东舞蹈学校2021年招生简章

广东舞蹈学校2021年招生简章


广东舞蹈学校创建于1959年,隶属广东省教育厅,由广东省教育厅与广东省文化和旅 游厅共建,是国家级重点中等职业学校,也是新中国成立后开办的第二所舞蹈专业学校。 半个多世纪以来,学校秉承“敢为人先、开放兼容”的精神,坚持“以生为本、德育先行、 科学发展、共创和谐”的工作方针,努力建设“数字校园、绿色校园、人文校园”三位一 体的现代化艺术校园。学校先后被评为“全国文化工作先进集体”、被授予“中华文化传 承基地”、“广东省非物质文化遗产教学(研究〕基地”、“广东省岭南舞蹈创作(研究〕 基地和广东省社会舞蹈培训基地”。

广东舞蹈学校2021年招生简章

一、培养目标
学校全面贯彻党的教育方针,以培养德、智、体、美、劳全面发展的艺术人才为根本, 全面实施素质教育,确立“围绕舞台培养人才、在舞台上培养人才”的育人模式,努力造 就适应新时代要求的舞蹈艺术人才。目前设有广州、佛山两个校区,面向全国〔含港、澳、 台地区〉招生。
二、报考条件
1、拥护中国共产党,热爱社会主义祖国,遵纪守法,品行端正,无不良行为记录、努力学 习,尊敬师长,有学习和生活的自理能力;
2、小学六年级应届生。
3、身心健康,热爱舞蹈事业,无任何不适宜从事舞蹈和集体生活的疾病与缺陷;
4、各级各类中等专业艺术学校的在校生谢绝报考。




下一篇:湖北省艺术学校招生简章


更多
最新文章
推荐文章
更多