广州市第八十六中学建校于1956年,是广东省国家级示范性高中、广东省教学水平优秀学校、广东省现代教育技术实验学校,拥有雄厚的教育师资,注重学生全面发展。被教育部门评为“全国青少年校园足球特色学校”“全国青少年校园篮球特色学校”“广东省中小学艺术教育特色学校”“广东省中小学中华优秀文化传承学校(岭南舞蹈和书法)”“广州市普通高中阶段体育美育‘一条龙’培养学校(足球、篮球、美术、舞蹈、交响乐)”。 根据《广州市教育局印发〈关于深入推进高中阶段学校考试招生制度改革的实施意见〉的通知》(穗教规字〔2023〕1号)及广州市教育局《2024年普通高中学校体育艺术类特长生自主招生工作方案》的文件指引,结合我校实际情况,2024年我校面向广州市招收有足球、篮球、美术、舞蹈、交响乐特长的优秀初中毕业生,相关招生事项安排如下:
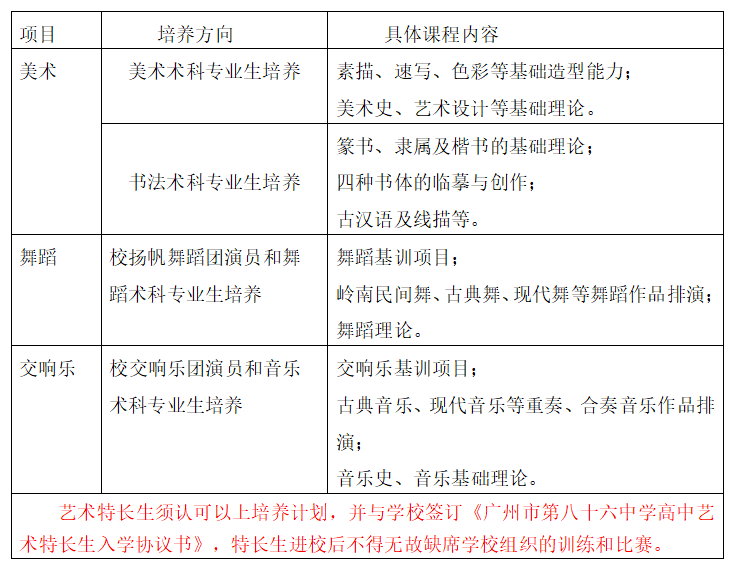
一、招生计划、范围及培养计划 点击查看大图 点击查看大图 点击查看大图 点击查看大图 二、报名条件



1. 招生对象: 2024年初中应届毕业生或返穗生,须具有广州市户籍(含政策性照顾学生),或符合来穗人员随迁子女报考公办普通高中的条件。 2. 体育特长生报名需符合下列条件之一: (1)获得教育、体育行政部门主办(含市教育局委托广州市学生体育艺术教育协会承办)的广州市级以上(含市级)体育比赛个人或集体项目前六名者。 (2)获得区级教育、体育行政部门主办的比赛个人项目或集体项目前三名者。 (3)参加地级(市)以上教育、体育行政部门主办(或参与主办)的比赛达到国家二级运动员以上(含二级)标准者。 3. 艺术特长生报名需符合下列条件之一: (1) 获得教育行政部门主办的国家、省级、市级中小学美育展演活动三等奖(含三等奖,下同)以上; (2) 获得市级教育行政部门主办的艺术专项赛事及“羊城学校美育节”系列赛事活动三等奖以上; (3) 获得区级教育行政部门主办的艺术专项赛事及“羊城学校美育节”系列赛事活动二等奖以上; (4) 获得中国舞蹈家协会主办的全国“小荷风采”“荷花少年”比赛铜奖以上; (5) 获得教育、体育行政部门主办的国家级、省级体育舞蹈赛事个人前六名以上; (6) 参加“羊城学校美育节”系列展演活动演出者; (7) 广州青年交响乐团入团满一年以上团员且代表乐团参加正式交流演出(必须出具团员证明和演出证明); 4. 获奖证书有效期: 比赛获奖证书有效期为2021年5月1日至2024年4月30日。
三、报名办法
1. 报名时间: 2024年4月8日——4月14日 2. 网上申报 符合体育、艺术特长生招生报名条件且需要报考的考生,须在报名时间内凭考生号和密码登录中考服务平台填报获奖项目、获奖等级和证书等级等相关信息,并把所需的审核材料整合为一个PDF文件上传,考生最多可填报2所不同普通高中学校(含校区),每所可填报1个对口项目。 3. 现场确认 考生在中考服务平台打印《广州市普通高中招收体育、艺术特长生报名表》(以下简称“特长生报名表”),连同相关获奖证书或等级证书原件与复印件自行前往广州市第八十六中学高中部教务处报名,提交以下全部审核材料: (1)《特长生报名表》; (2)相关获奖证书或等级证书原件与复印件; (3)两张考生小一寸照片; (4)《广州市第八十六中学体育、艺术特长生报名表》(在教务处现场填写)。 现场确认地点:广州市黄埔区大沙西5号(86中教务处) 联系人:邓桂斌老师 联系电话:020-82280894
四、确定专业测试名单 2024年4月20日——4月26日 1. 2024年4月15日——4月16日 学校初审 2. 2024年4月17日——4月19日 区教育局复审 3. 2024年4月20日——4月26日 公示参加专业测试名单
五、专业测试安排
1. 测试地点:广州市第八十六中学田径场、体育馆(凭身份证检录入场),具体安排以当天体育馆公告板通知为准。 2. 测试时间:2024年5月9日14:00 3. 测试注意事项:考试器材由本校提供,考试装备自备(钉鞋钉长6mm) 4. 测试详情见附件 1. 测试时间:2024年5月9日14:00 2. 测试具体安排见附件
六、通过测试考生名单和专业测试成绩公示
1. 根据不超过项目招生计划1:1.5比例的人数(计算结果四舍五入取整)确定通过专业测试的考生。 2. 确定通过专业测试的随迁子女和外区考生人数分别不超过学校特长生的随迁子女最大招生计划和外区最大招生计划。 3. 2024年5月18日——5月24日学校公众号公示通过测试名单和成绩。 4. 2024年5月25日学校和招考网同时公示通过测试名单。
七、志愿填报及录取办法 1. 通过专业测试的考生在第一批次第一志愿填报广州市第八十六中学及对应的项目作为特长生自主招生志愿。 2. 通过专业测试的考生必须参加2024年广州市初中学业水平考试,其初中学业水平考试成绩(不享受加分或优先录取)不低于广州市普通高中录取最低控制分数线。 3. 体育特长生自主招生成绩满分为100分,体育类初中学业水平考试成绩占40%、专业测试成绩占60%,按志愿和合成分数(保留小数点)从高到低顺序录取。考生学业水平考试成绩相同时,按专业测试成绩从高到低录取;专业测试成绩仍相同时,则依照投档同分排序规则进行录取。 4. 艺术特长生自主招生成绩满分为100分,艺术类初中学业水平考试成绩占50%、专业测试成绩占50%,按志愿和合成分数(保留小数点)从高到低顺序录取。考生学业水平考试成绩相同时,按专业测试成绩从高到低录取;专业测试成绩仍相同时,则依照投档同分排序规则进行录取。
八、宿位安排
宿位充足,满足所有入读生的住宿需求。
九、监督方式
学校高度重视特长生招生的规范管理,认真做好资格审核、综合能力考核组织实施工作,严格落实信息公开公示要求,全面实施阳光招生。严肃招生工作纪律和执纪问责,认真落实学校监管责任,主动接受考生、学校和社会监督,确保招生工作公平、公开、公正。学校校务监督委员会负责全过程监督,如有弄虚作假,一经查实,取消特长生录取资格。如考生发现测试过程中有不公现象或对测试结果有异议,请致电投诉。 咨询电话:020-82280894 投诉电话:020-82277767 电子邮箱:774952621@qq.com 学校地址:广州市黄埔区大沙地西5号
十、附件
体育特长生 艺术特长生 扫描二维码查看具体内容 扫描二维码查看具体内容





选择八六,实现超越




欢迎具备报考条件的
初升高体育艺术特长生
137558
105248
102316
97650
97234
96916
93333
93053
92849
91751
热门搜索: 广州多芬传媒艺考培训 广州影视表演艺考培训 广州摄影艺考培训 广东传媒艺考培训机构 广州编导培训机构 广州播音主持 广州传媒艺考培训学校 深圳传媒艺考培训机构
戏剧影视表演 播音主持艺术 影视配音
导演与表演 空中乘务 服装表演
播音主持双语播音 播音主持粤语播音
播音主持影视配音 播音主持商务礼仪
艺考培训服务地区广州市 深圳市 中山 惠州 佛山 东莞 清远 汕头 揭阳 梅州 河源 潮州 湛江 茂名 肇庆 云浮 江门 阳江 韶关 汕尾 珠海传媒艺考培训班 艺考大学招生
音乐艺考班 音乐表演班 钢琴表演班 声乐表演班 民乐表演班 录音艺术班 作曲艺考班 流行乐器演奏 流行演唱 音乐教育 音乐学 乐器修造 艺术管理
舞蹈艺考班 舞蹈表演 舞蹈编导
舞蹈教育 体育舞蹈 民族民间舞蹈
音乐考研班 传媒考研班 作曲考研班