• 最新艺考资讯
更多
广州市美术中学招生简章(音乐、舞蹈、传媒专业)
来源:广州传媒艺考培训机构音乐艺考培训 | 作者:广州传媒艺考培训机构 | 发布时间: 2020-08-07 | 8912 次浏览 | 🔊 点击朗读正文 ❚❚ | 分享到:
广州市美术中学是广州市教育局直属普通高中。学校贯彻党的教育方针,坚定社会主义办学方向,落实立德树人根本任务。崇德尚艺,与美同行,培养有社会责任感、有创新意识、有创造能力和有审美自信的艺术人才,培养德智体美劳全面发展的社会主义建设者和接班人,为高等艺术院校输送优秀生源。

                   广州市美术中学招生简章(音乐、舞蹈、传媒专业)

       广州市美术中学是广州市教育局直属普通高中。学校贯彻党的教育方针,坚定社会主义办学方向,落实立德树人根本任务。崇德尚艺,与美同行,培养有社会责任感、有创新意识、有创造能力和有审美自信的艺术人才,培养德智体美劳全面发展的社会主义建设者和接班人,为高等艺术院校输送优秀生源。学校先后被授予“广东省先进集体”、“广州市中小学德育示范学校”、“广州市文明窗口单位”、“广州市安全文明校园”、“广州市内保先进学校”、“广州市特色学校”等光荣称号,是西安美术学院、西南交通大学、华南师范大学和广州大学等高等院校确定的“艺术人才生源基地”,是广东省教育考试院指定的高考美术术科统考和校考考点。
                                             

招生范围
广州市11个区(越秀区、海珠区、荔湾区、天河区、黄埔区、白云区、花都区、番禺区、南沙区、从化区、增城区)的初中毕业生(不提供宿位)。
招生对象
1.身心健康,有一定音乐、舞蹈、传媒专业基础;
2.有志于音乐、舞蹈、传媒专业发展;
3.按照我校招生要求在规定时间内提交作品,参加线上测试且成绩合格; 
4.参加2020年广州市初中毕业生学业考试。
学习内容
1.文化课程:广东省普通高中课程;
2.音乐专业课程:声乐、器乐、视唱练耳、音乐理论等(注:除钢琴、打击乐外,其他的乐器需自备);
3.舞蹈专业课程:舞蹈基本功、舞蹈剧目、舞蹈鉴赏与理论知识、音乐理论等;
4.传媒专业课程:艺术素养类、专业核心类、专业基础类等。
入读条件
满足下列条件之一者均可报考我校:
1.广州市户籍的初中毕业生;
2.符合来穗人员随迁子女报考公办普通高中条件的初中毕业生。
升学方向
高等艺术院校或综合大学艺术专业。
报名与测试
一、网上报名
请考生5月29日起登陆我校网站(http://www.gzmszx.cn),按提示进入页面填写报名信息,并按要求提交视频作品到指定邮箱(如有专业获奖证书照片,可拍照与视频一并上传)。网上报名和提交视频作品在6月21日24:00结束。
二、线上面试、线上笔试时间
时间:6月28、29日
注:线上面试及线上笔试具体时间将于6月23日通过邮箱通知成功报考的考生,如6月23日未接收到通知,请于6月24日9:00-11:00,14:00-17:00拨打86665990咨询。
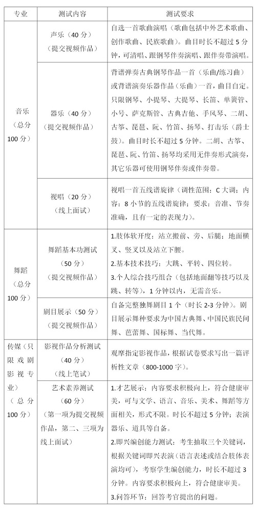
三、测试内容
                                     

四、提交视频作品要求及录制注意事项
1,使用手机横屏视频录制,建议视频格式为MP4或MOV。录制总时长由该专业考试规定总时长+1分钟(主要用于报曲目名称、做必要的调整动作等)组成。例如:声乐作品曲目时长规定不超过5分钟,即提交的视频作品总时长不超过六分钟。
2,录制时请使用一个固定机位,视频全程不允许使用变焦、暂停、编辑等功能;只允许使用手机(或单反摄像机、数码摄像机)内置的摄像头和麦克风,不得使用外接麦克风或其他声音处理设备;录制时考生要将全身录入,正面或右侧面拍摄,必须连续不间断拍摄,期间不得转切画面,视频画面要求保持稳定、声像清晰,声音、图像同步录制,画面中仅允许出现考生本人,不得采用任何视频编辑手段美化处理画面,不得采用手机自带滤镜、美颜功能,不得采用任何音频编辑手段美化编辑音频。
3,依据现有条件选取室内场地进行视频录制,应保持环境安静整洁,灯光自然清晰,尽量选择纯色作为录制背景。
4,声乐录制作品时共分两步:(1)半身停留录像设备前5秒。 (2)后退至全身出现在视频中,停留5秒后以全身模式进行演唱(注:演唱过程中给出面部特写镜头至少5秒)。
钢琴录制作品要求有侧面录制,能清晰看到双手及全身(注:演奏过程中给出手部特写镜头至少10秒)。其它器乐作品要求摄像头能清晰录制全身,需展示整体的演奏姿态。
舞蹈录制作品的着装要求:女生需盘头,穿着黑色吊带芭蕾连体服、肉粉色芭蕾袜、肉粉色舞蹈练功鞋(剧目考试时可穿黑色长练功裤或服装);不化妆,不得佩戴任何头饰、配饰等装饰物。男生穿着紧身白色短袖衣、黑色短裤、肉色舞蹈练功鞋(剧目考试时可穿黑色长练功裤或服装)。
5,在视频录制表演前,考生报幕除报考专业和个人演奏(演唱/表演)的曲目(节目名称)外,不得透露任何与个人身份相关的信息。如:我报考XX专业,我演奏(演唱/表演)的曲目(节目)是XXX。结束时须起身鞠躬,示意录像结束。
注:考试专业视频如未按照以上录制注意事项进行录制,将根据实际影响程度酌情减分直至取消考生所有考试成绩。 
五、线上面试、线上笔试注意事项
1.采用腾讯会议软件,建议考生提前下载并熟悉该软件的使用。
2.参加线上面试、线上笔试时请选择稳定的网络环境(此项非常重要,避免考试中遇卡顿、画面不清晰等情况)。
3.音乐专业中的视唱练耳测试和传媒专业中的影视作品分析笔试,需要考生提前准备好五线谱本(音乐专业)及原稿纸(传媒专业)候考。
成绩查询
合格名单将于6月30日在学校网站公示一周。考生可登陆我校网站(http://www.gzmszx.cn)或我校微信公众号“广州市美术中学”查询音乐、舞蹈、传媒专业测试的成绩。
志愿填报
报考音乐、舞蹈、传媒且专业成绩为“合格”的考生,需在广州市招考网“网上填报志愿”系统的“独立招生学校志愿专用栏”中填报我校。
录取方式
1. 在我校官网上报名、提交评选作品、参加线上测试且专业成绩为“合格”的考生;
2. 按广州市初中毕业生学业考试成绩从高到低排序录取(其学业考试成绩应不低于广州市公办普通高中录取最低控制分数线)。
学费标准
每学期1081元(如有调整,以广州市物价局批复为准)。
招生开放
请留意学校网站(http://www.gzmszx.cn)或学校微信公众号“广州市美术中学”。


热门文章