郑裕彤中学欢迎您!

遇见郑中 预见未来

精品高中 内涵发展
大美郑中
佛山市顺德区郑裕彤中学是一所区属公办重点普通高中,广东省知名侨校。学校地处顺德大良城区金沙大道,依山傍水、交通便捷,环境清幽雅致,人文气息浓厚,是莘莘学子健康成长、圆梦人生的理想之地。




办学理念
学校秉承“文理相济,体艺相因”的校训精神,遵循“全人教育,个性发展”的办学理念,以校风端正、教风严谨、学风浓厚享誉省内外。学校功能场室齐备、设施先进,实现了课室、宿舍、食堂空调全覆盖,集人性化、个性化、智能化、综合化为一体,国内一流水平的创新实验楼、智慧图书馆等陆续投入使用。




成绩突出
近年来,学校办学成绩突出。先后被评为“广东省国家级示范性普通高中”“广东省一级学校”“顺德区先进学校”。教育教学质量稳步提升,多次荣获“佛山市教学质量综合评价优秀奖”。









名师引路 特色课程
师资雄厚
学校现有36个教学班,在校生1789名。师资力量雄厚,其中高级职称教师54人,全国优秀教师和南粤优秀教师5人,省级优秀教师、学科带头人、骨干教师培养对象6人,区级以上学科带头人21人,骨干教师46人。





五育并举
学校在贯彻五育并举的教育理念下,践行“以学习者为中心”,凸显学生主体地位,高效魅力课堂建设卓有成效;10年坚守的“如影”课程体系特色鲜明,开设有校内外导师课程、自然科考课程、科技游学课程、顺港姊妹学校共育课程,为学生全面发展搭建平台。
特色课程
一、拓展课程
《创新思维培养》
《高中生优秀学习品质培养》
《尝试科学探索》
《数学创新思维培养》
《家校共育课程》
《新高考选科指导》
《自主招生攻略》
《认识自我让梦想起航》
《生涯规划课程》


二、科考课程
深圳比亚迪科技考察
韶关丹霞山地理科考
云南石林自然考察
广西黑洞科考科
凯达智能机器人公司考察
内蒙古锡林郭勒草原科考
云贵高原梯田科考





三、游学课程
河北衡水中学游学
湖南常德桃源中学游学
香港郑裕彤中学游学




文理相济 体艺相因
体艺特长
在“文理相济 体艺相因”的校训指引下,学生的体艺特长得到全面发展。田径、排球、篮球等项目运动成绩在佛山市名列前茅,代表顺德区参加省赛屡获佳绩。学生校园生活更是多姿多彩,体艺节、科技节、人文节、合唱节、社团节、校园歌手大赛、辩论赛等丰富多彩的校园社团活动为学生展示才华、锻炼能力提供了广阔舞台。









社团丰富
郑裕彤中学将建设多彩社团作为学校德育美育的一大亮点,为学生们提供了广阔多样的社团选择。目前,我校共有27个学生社团,这些社团分为五类,其中文化类社团7个、艺术类社团6个、实践类社团6个、体育类社团5个、科技类社团3个。每周四第八节、第九节为社团活动时间,每逢此时,校园处处可见享受其中,尽情绽放风采的同学们。









招生计划 报考指南
报考信息
同学们将经历中考的洗礼,面临人生中的又一次重要选择。郑裕彤中学一直是许多优秀初三学子和家长的首选学校,为方便大家更好地了解郑中、了解今年的招生信息,现将有关信息公布如下。
招生计划

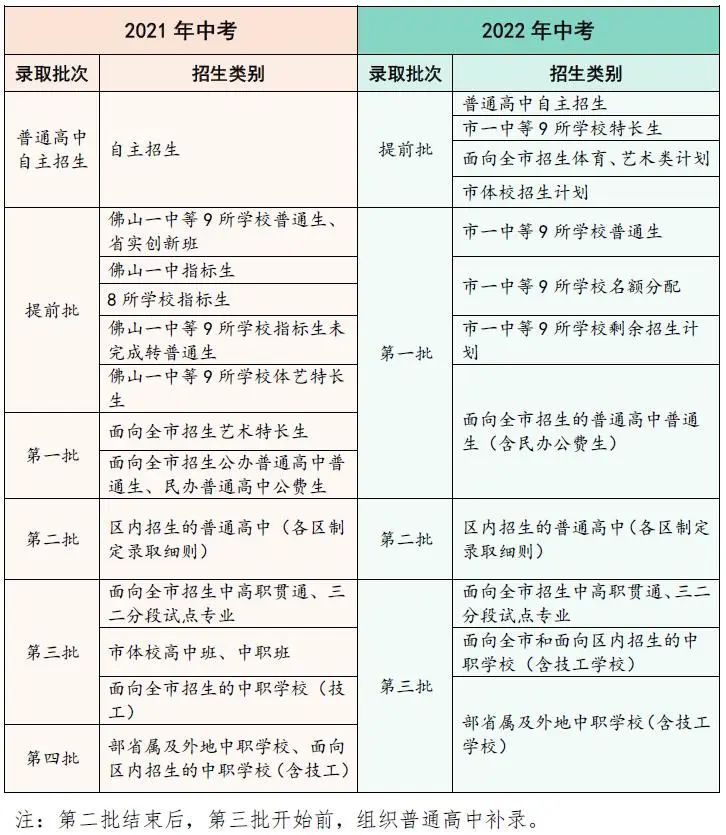
批次调整
佛山市2022年录取批次调整:简化合并批次(层次),由原来6个批次简化合并为4个批次。

根据佛山市2022年中考工作日程安排,各位初三学子将于5月23日~5月31日填报中考志愿。为了让您及时准确地了解顺德郑裕彤中学2022中考招生工作的最新动态,我们组建了郑裕彤中学2022年中招咨询群。
热忱欢迎优秀学子
报读郑中成就梦想
联系方式
学校地址
顺德区大良街道金沙大道。
学校网址
http://www.zytzx.sdedu.net
咨询热线
教导处:0757-22322313
德育处:0757-22322411
办公室:0757-22322603
电子邮箱
zytzx1995@163.com

137569
105296
102393
97670
97270
96966
93368
93110
92908
91803
热门搜索: 广州多芬传媒艺考培训 广州影视表演艺考培训 广州摄影艺考培训 广东传媒艺考培训机构 广州编导培训机构 广州播音主持 广州传媒艺考培训学校 深圳传媒艺考培训机构
戏剧影视表演 播音主持艺术 影视配音
导演与表演 空中乘务 服装表演
播音主持双语播音 播音主持粤语播音
播音主持影视配音 播音主持商务礼仪
艺考培训服务地区广州市 深圳市 中山 惠州 佛山 东莞 清远 汕头 揭阳 梅州 河源 潮州 湛江 茂名 肇庆 云浮 江门 阳江 韶关 汕尾 珠海传媒艺考培训班 艺考大学招生
音乐艺考班 音乐表演班 钢琴表演班 声乐表演班 民乐表演班 录音艺术班 作曲艺考班 流行乐器演奏 流行演唱 音乐教育 音乐学 乐器修造 艺术管理
舞蹈艺考班 舞蹈表演 舞蹈编导
舞蹈教育 体育舞蹈 民族民间舞蹈
音乐考研班 传媒考研班 作曲考研班