影视表演
佛山传媒艺考培训
戏剧影视文学
深圳传媒艺考培训
广州传媒艺考培训
影视表演
影视表演

手机

密码

注册 忘记密码?
广州多芬艺考测评规划
影视表演
影视表演
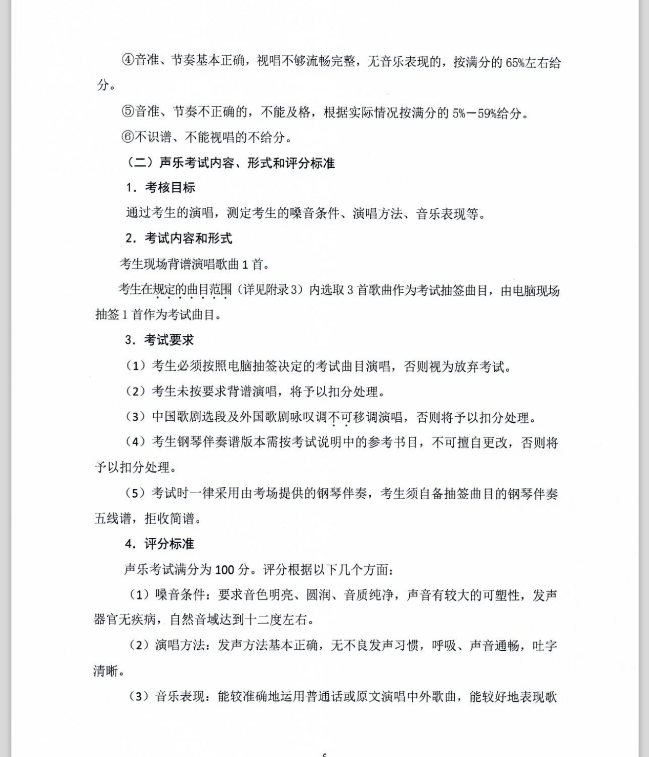
播音与主持
摄影
广播电视编导
影视表演
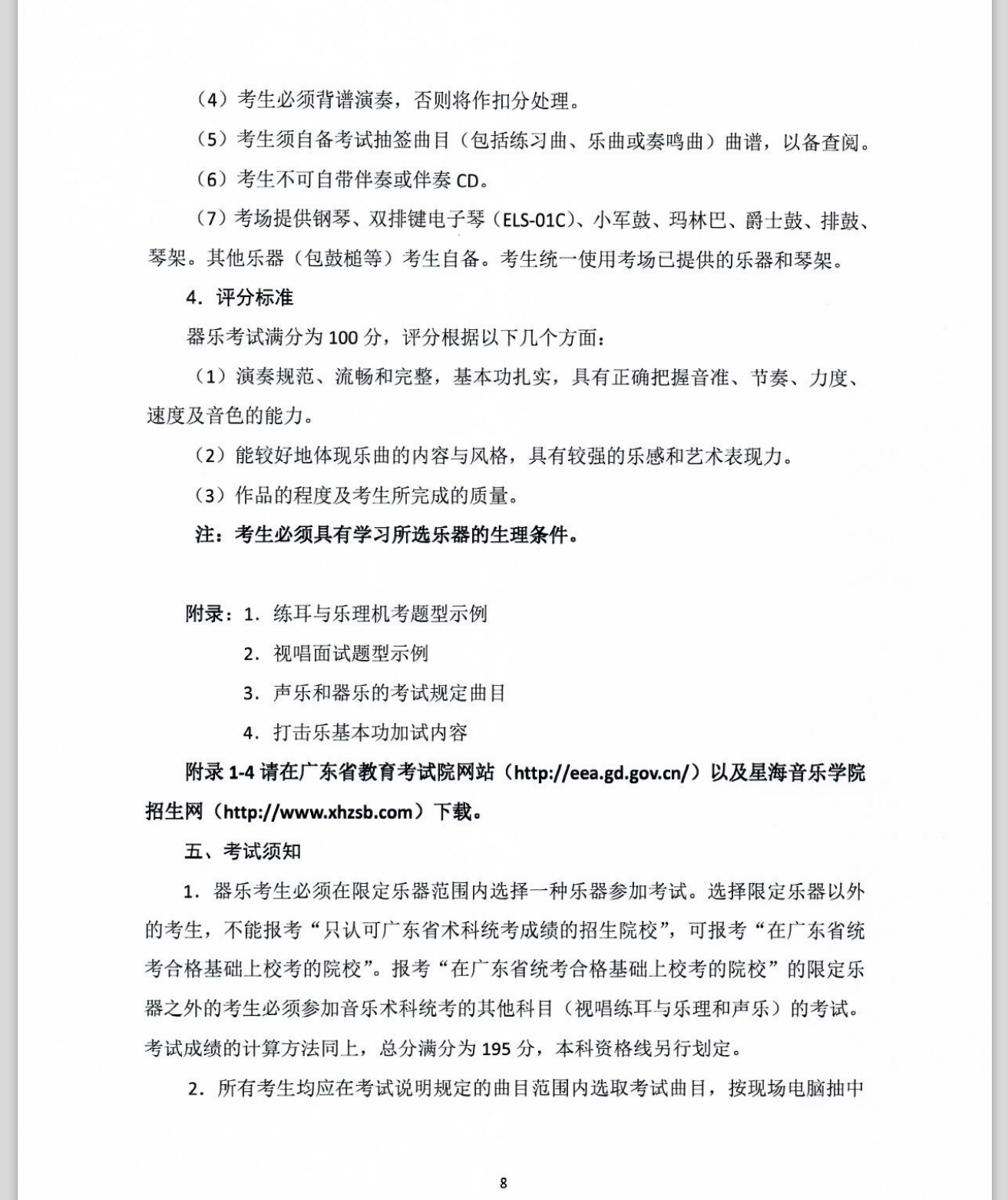
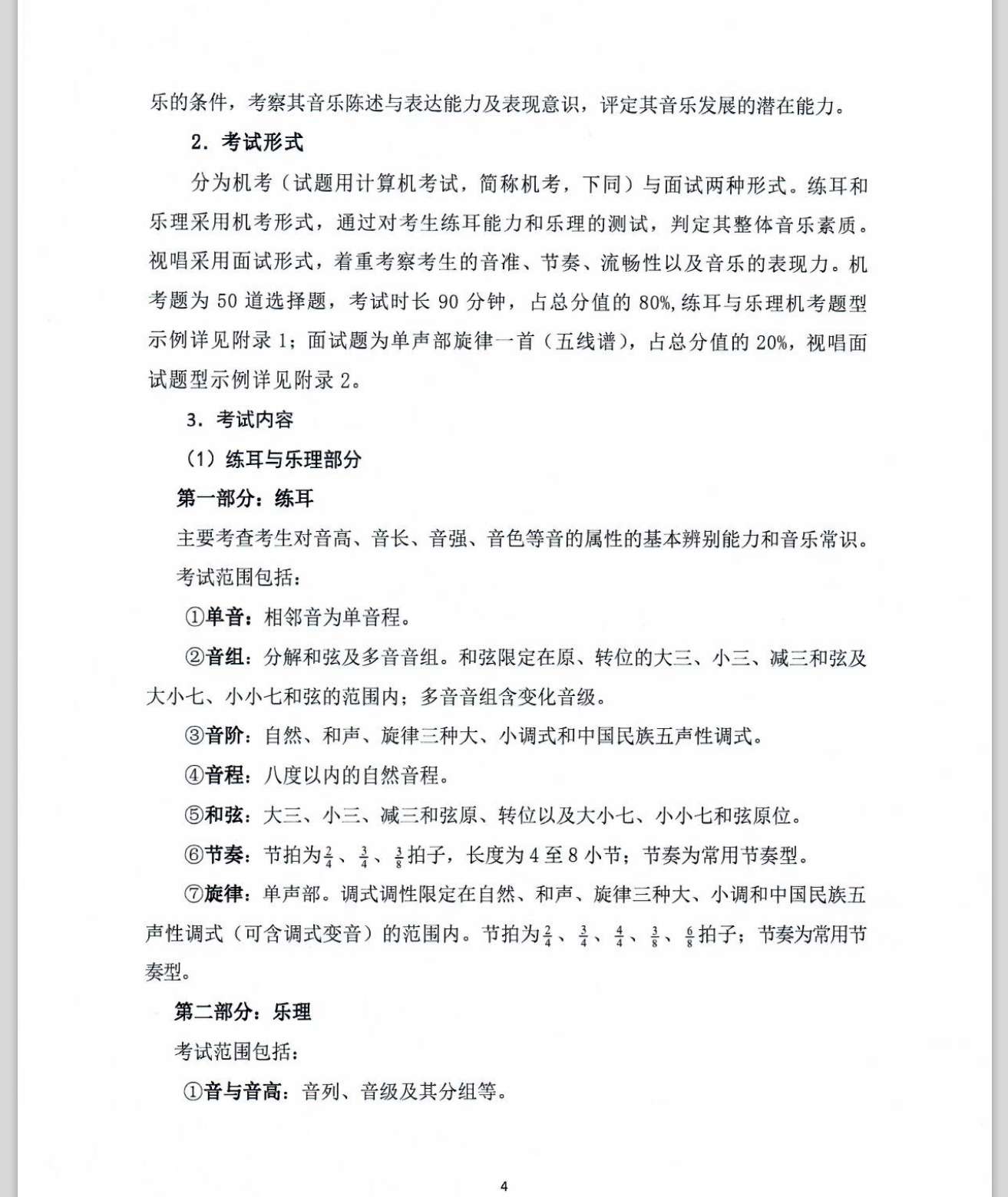
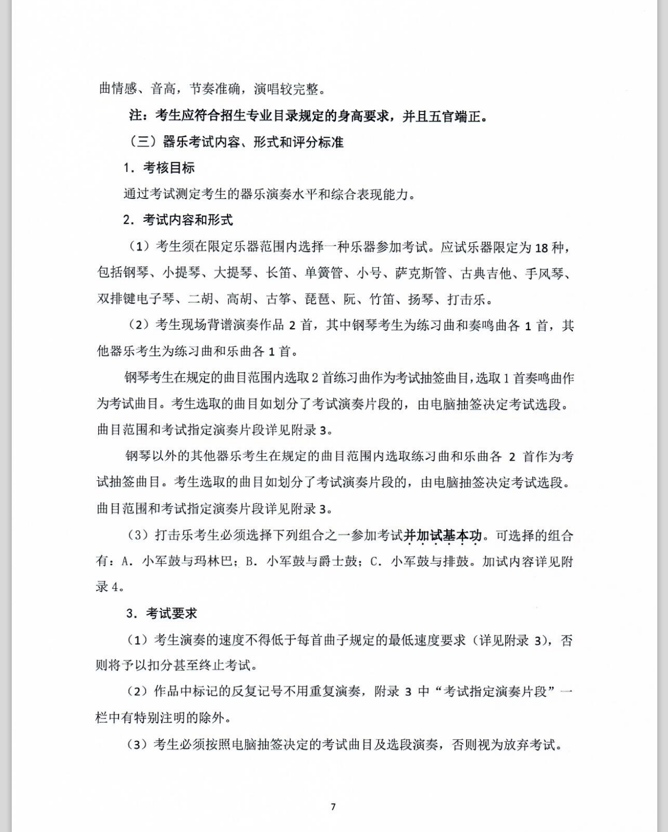
广东省2020年音乐术科统一考试大纲考试说明
来源:广州传媒培训 | 作者:广东音乐艺考培训 | 发布时间: 2019-08-14 | 24505 次浏览 | 🔊 点击朗读正文 ❚❚ | 分享到:
广东省2020年音乐术科统一考试大纲考试说明

广东省2020年音乐术科统一考试大纲考试说明
广东省2020年音乐术科统一考试大纲考试说明
广东省2020年音乐术科统一考试大纲考试说明
广东省2020年音乐术科统一考试大纲考试说明
广东省2020年音乐术科统一考试大纲考试说明
广东省2020年音乐术科统一考试大纲考试说明
广东省2020年音乐术科统一考试大纲考试说明
广东省2020年音乐术科统一考试大纲考试说明
广东省2020年音乐术科统一考试大纲考试说明
广州传媒艺考培训多芬艺术│影视表演│传媒│播音主持│广播电视编导│戏剧影视文学艺考培训网
广州传媒艺考培训多芬艺术│影视表演│传媒│播音主持│广播电视编导│戏剧影视文学艺考培训网
手机扫一扫
添加QQ咨询
  • 广州音乐传媒艺考培训机构咨询

手机扫一扫
添加微信咨询
最新艺考资讯
  • 李同学  189****3689  已预约    张同学  139****4352  已预约    麦同学  136****8876  已预约    王同学  188****2779  已预约    
立即预约试听
  • 推荐艺考课程

DUO FEN media arts 

多芬传媒艺考培训,让传媒艺考更简单

  • 学生姓名
  • 联系电话*
  • 来自高中
立即咨询报名

专业水平测试定制你的考学方案

多芬艺考测评规划机构为每位艺考生定制辅导方案,

填写信息即可预约免费试课,获得专家择校指导

艺考相关资讯
相关艺考专业
影视表演
影视表演
影视表演
多芬艺考文章排行榜
传媒培训班传媒艺考培训机构