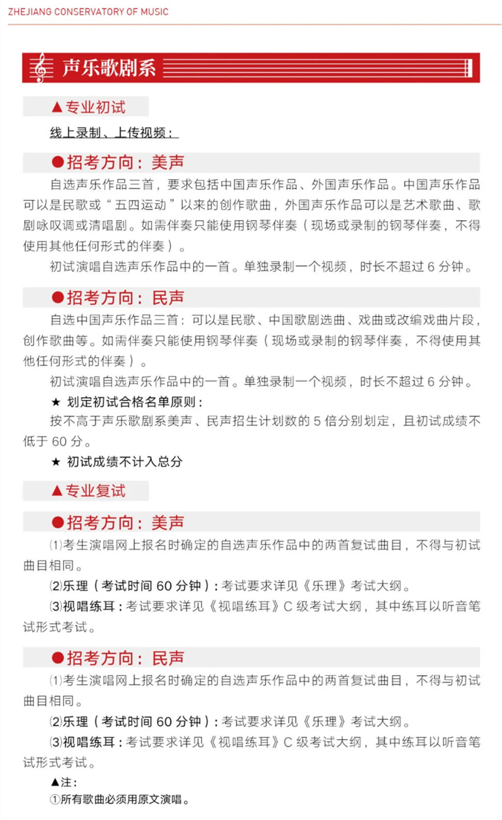
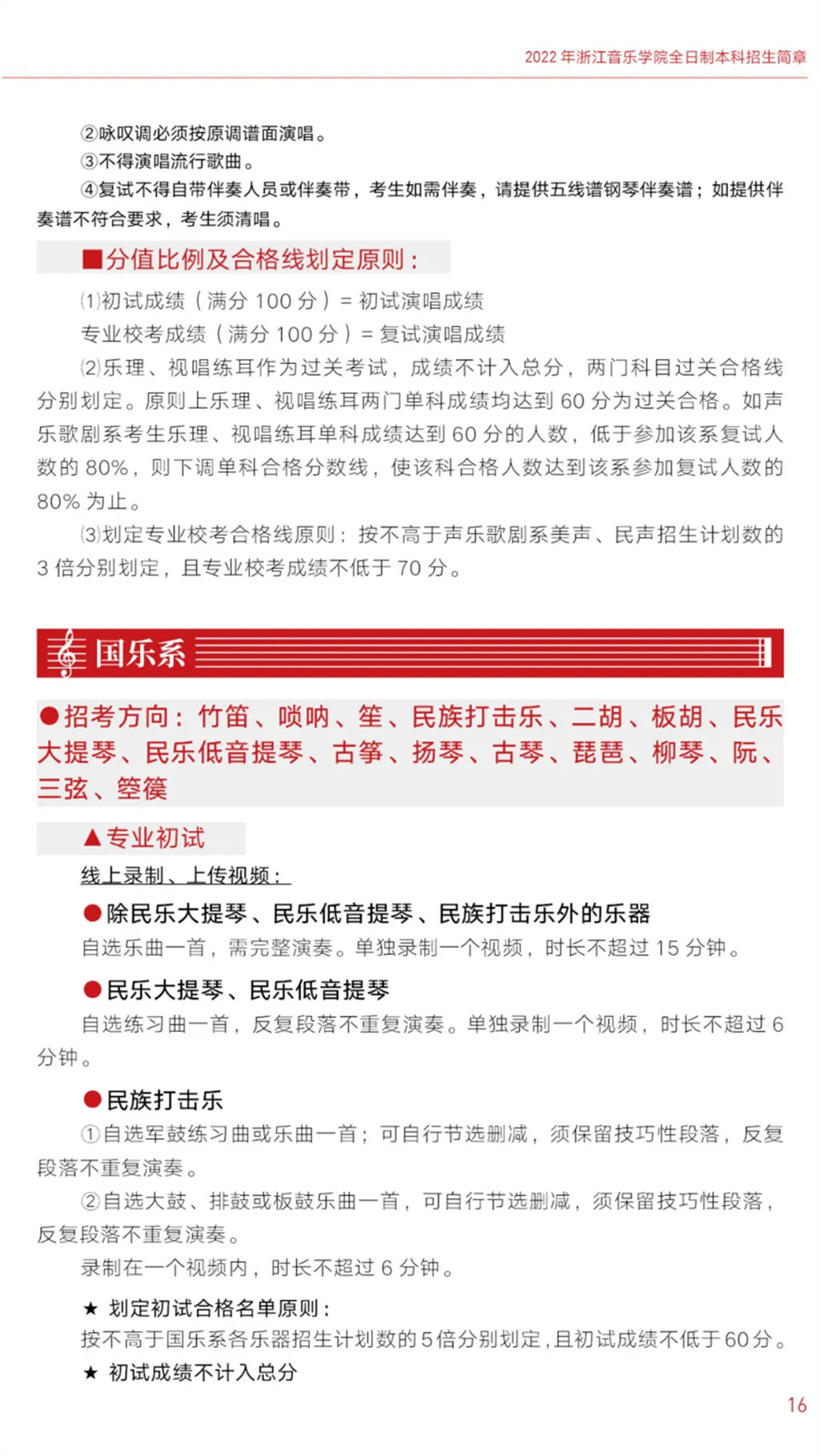
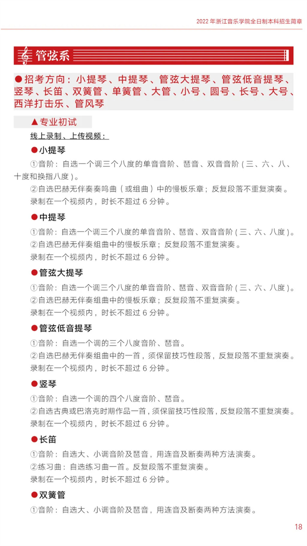
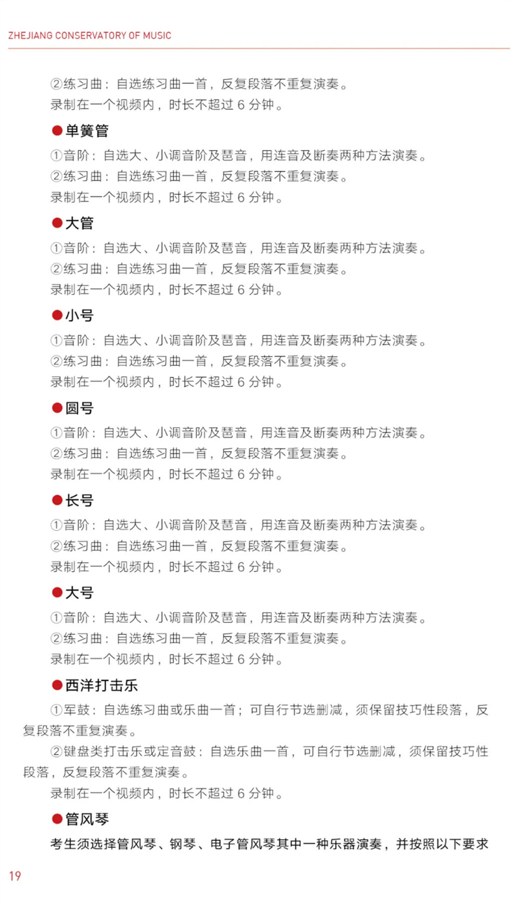
浙江音乐学院2022年招生简章

浙江音乐学院是教育部于2016年3月1日批准成立的公办全日制普通高校。由浙江省人民政府举办、省文化和旅游厅主管,浙江省政府与文化和旅游部实施共建。
学校坐落于杭州市西湖区之江板块,校园环境优美,设施一流。校园占地面积602亩,校舍建筑面积36万平方米。拥有大剧院1座、音乐厅3座、剧场3个、演播厅2个、排练厅104间、琴房935间、录音棚8间以及图书馆等教学辅助和艺术实践场馆。
学校设有音乐与舞蹈学、艺术学理论、戏剧与影视学等3个一级学科,音乐与舞蹈学、戏剧与影视学等2个学科被列为省一流学科建设计划,其中音乐与舞蹈学为A类计划。拥有音乐与舞蹈学硕士学位授予权和艺术硕士专业学位授权点。设有作曲与作曲技术理论、音乐学、音乐表演、舞蹈学、舞蹈表演、舞蹈编导、表演、艺术与科技等8个专业,其中:音乐学、音乐表演和作曲与作曲技术理论3个专业为国家级一流本科专业建设点,其余5个专业均为省级一流本科专业建设点。设立作曲与指挥系、音乐学系、音乐教育学院、钢琴系、声乐歌剧系、国乐系、管弦系、流行音乐系、舞蹈学院、戏剧系、音乐工程系、人文社会科学部(马克思主义学院)等12个教学单位和附属音乐学校、继续教育学院、创业学院、国际教育学院、叔同学院。设有数字音乐智能处理技术文化和旅游部实验室、数字音乐浙江省工程研究中心、浙江文艺创研中心等省部级科研机构和高等音乐教育研究所、戏剧学研究所、音乐学研究所、舞蹈学研究所、艺术与文化管理高等研究院、音乐文化研究院等校级科研平台,以及乐队学院、民族乐队学院、歌剧学院、室内乐学院和合唱学院5个新型表演学科教学平台。










































