浙江音乐学院作曲系2022年招生计划

浙江音乐学院作曲系录取原则

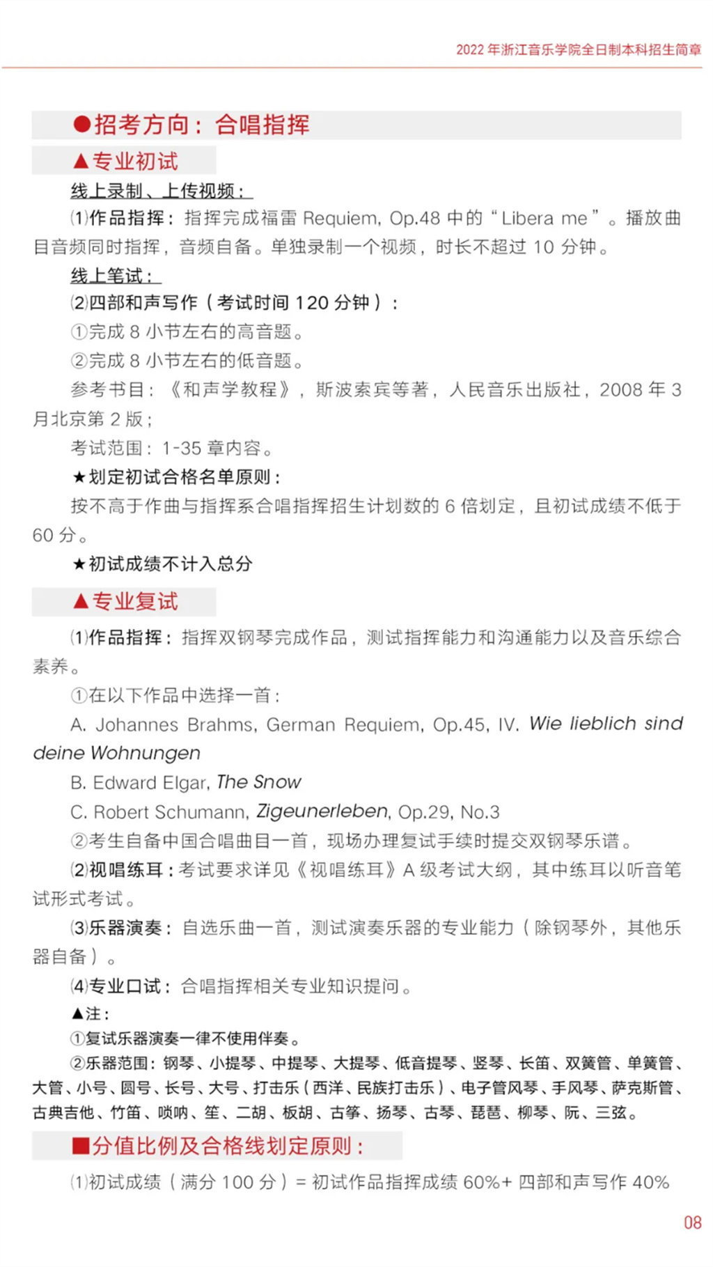
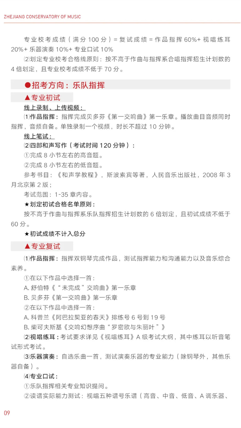
浙江音乐学院作曲系2022年考试内容




多芬艺考作曲艺考培训班课程由多芬艺术根据学生自身条件、依据综合评测结果为音乐艺考生量身制定培训学习计划,包括音乐艺考专业选择、作曲艺考课程学习规划、作曲课程安排、作曲艺考大学学院报考意向等,配合贴心辅导员,为学生制定月/周/日学习计划。让每一位作曲艺考生做到考学目标明确,学习方法得当,顺利取得省音乐统考高分,考取理想的音乐学院。作曲艺考报名拨打电话18102772771或微信(手机同号)。
作曲艺考培训班课程时间:3--6月、暑假集训、6--12月考前集训。具体安排详情联系多芬老师
备注:
1、住宿:学校提供住宿,4-8人间,空调、洗衣机,热水均提供;
2、练琴:学校提供琴房,可供学生练习使用;
3、管理:班主任制,提供全面教学管理及辅导;
4、教材:免费提供内部教材、教学讲义及资料;
5、文化课:7-12月每周12小时,开设文科/理科;
6、餐饮:提供食堂配送餐,一日三餐,营养搭配。
扫一扫立刻咨询报名
咨询电话:18102772771
全国音乐学院作曲专业招生的院校及专业
浙江音乐学院作曲系难考吗?你了解了嘛?

