佛山艺考培训机构多芬传媒音乐舞蹈培训学校

武汉工程大学中泰兰实大学联合本科2021招生简章
来源:泰国兰实大学留学招生简章 | 作者:泰国兰实大学留学招生简章 | 发布时间: 2021-02-09 | 18561 次浏览 | 分享到:
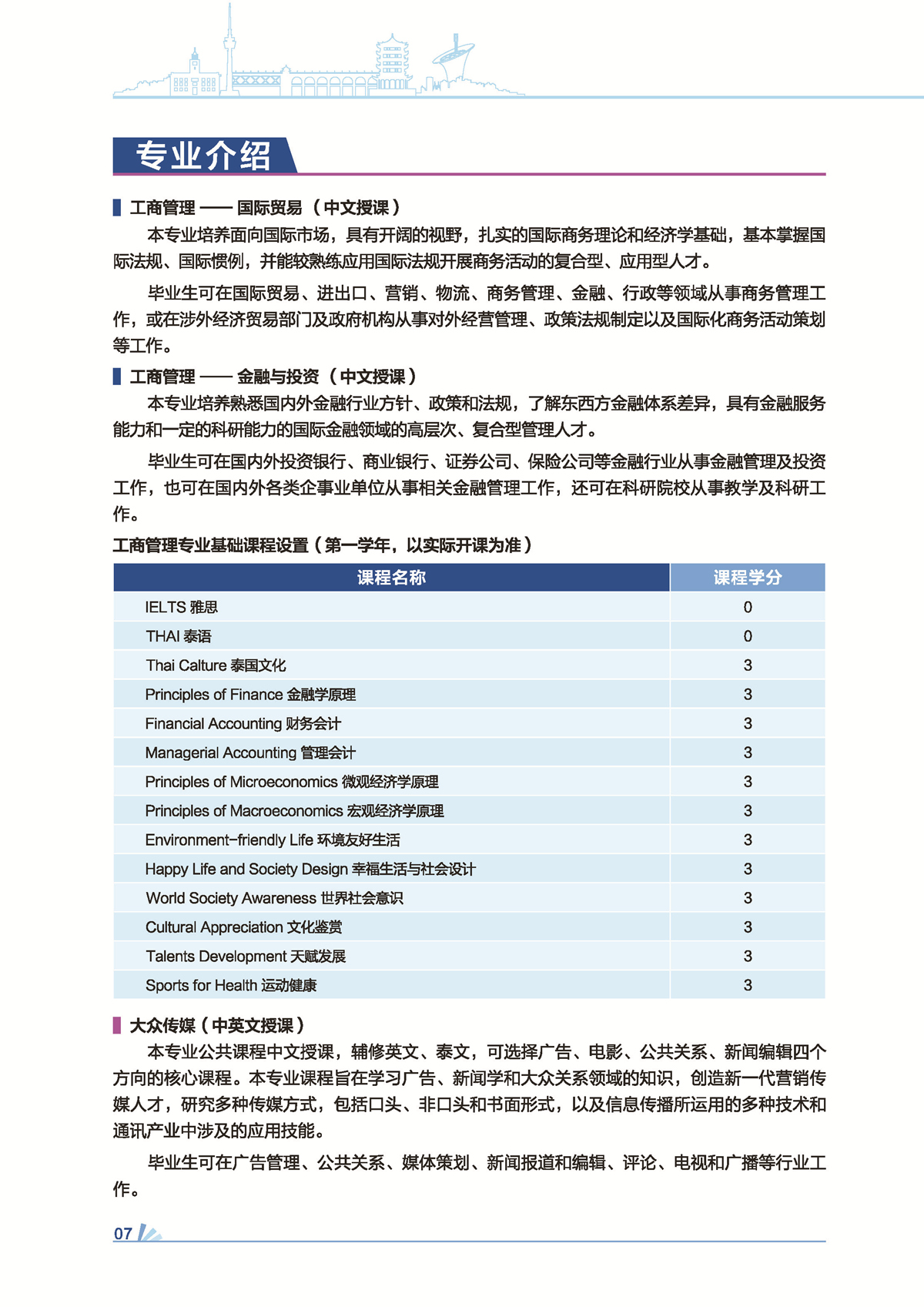
武汉工程大学中泰兰实大学联合本科2021招生简章,兰实大学是一个拥有国际标准的高等院校,与美国,瑞士,荷兰,中国等国的国际知名大学建立了长期的学科合作、师资与学生交流互换关系 。旨在为国家发展的需要培养各专业领域的毕业生,其中以科学、医学、技术、设计和管理为主,同时也为个人事业发展的需求提供专业的训练。

兰实大学(Rangsit University,RSU)创立于1986年,是泰国专业设置最多的一所综合性大学,拥有87个学士、36个硕士和11个博士学位颁授点,兰实大学拥有东南亚著名的医学院,外交与国际关系学院,学校还拥有泰国唯一的航空学院、著名的建筑学院、传媒学院等,还拥有全球中文母语区外第一个开展中文授课的“中国国际学院”。
        兰实大学是一个拥有国际标准的高等院校,与美国,瑞士,荷兰,中国等国的国际知名大学建立了长期的学科合作、师资与学生交流互换关系   。旨在为国家发展的需要培养各专业领域的毕业生,其中以科学、医学、技术、设计和管理为主,同时也为个人事业发展的需求提供专业的训练。

武汉工程大学中泰兰实大学联合本科2021招生简章
武汉工程大学中泰兰实大学联合本科2021招生简章武汉工程大学中泰兰实大学联合本科2021招生简章武汉工程大学中泰兰实大学联合本科2021招生简章武汉工程大学中泰兰实大学联合本科2021招生简章武汉工程大学中泰兰实大学联合本科2021招生简章武汉工程大学中泰兰实大学联合本科2021招生简章武汉工程大学中泰兰实大学联合本科2021招生简章武汉工程大学中泰兰实大学联合本科2021招生简章武汉工程大学中泰兰实大学联合本科2021招生简章
武汉工程大学中泰兰实大学联合本科2021招生简章武汉工程大学中泰兰实大学联合本科2021招生简章

武汉工程大学中泰联合本科2021招生简章


手机扫一扫
添加QQ咨询
广州传媒艺考培训多芬艺术│影视表演│传媒│播音主持│广播电视编导│戏剧影视文学艺考培训网
广州传媒艺考培训多芬艺术│影视表演│传媒│播音主持│广播电视编导│戏剧影视文学艺考培训网
手机扫一扫
添加微信咨询
佛山音乐传媒艺考培训咨询
免费试听课程预约
扫一扫立刻咨询
  • 请输入您的姓名
  • 请输入您的联系方式*
  • 咨询课程
立即预约课程

佛山专业音乐传媒艺考培训机构


值得您的信赖