各地级以上市招生委员会、教育局,各普通高校,各省属中等职业学校:
现就做好我省2026年普通高校招收中等职业学校毕业生“3+证书”考试招生有关工作通知如下:
一、招生对象
(一)取得相应专业技能证书(含专业技能课程证书、职业资格证书、职业技能等级证书、“1+X证书制度试点”职业技能等级证书,证书要求附后)并已取得2026年广东省普通高考报名资格的中等职业学校(含职业高中、中专、成人中专、技工学校、技师学院)毕业生。普通高中应往届毕业生不得报考。
普通高校本科层次专业招收中等职业学校毕业生要求考生中职阶段就读专业与报考的本科层次招生专业对口,具体要求由招生院校在本校招生网站公布。
(二)符合我省接收安置政策、具有高级中等教育及以上学校毕业证或具有普通高中同等学力,能正常参加学习的退役士兵。
(三)我省内地西藏新疆中职班(含青海藏区生源)应届毕业生。
二、报考
“3+证书”考试与普通高考不得兼报。报名条件及要求详见省招生委员会《关于做好广东省2026年普通高校招生统一考试报名工作的通知》(粤招〔2025〕7号)。退役士兵考生须持身份证、退役证原件及复印件到安置地的地级市招生办(或地级市招生办指定报名点)报考。内地西藏新疆中职班(含青海藏区生源)应届毕业生由学生就读学校联系地市招办报考。
考生体检时间、体检要求与普通高考考生相同。
三、考试和证书要求
(一)考试科目和考试时间
考生参加全省统一命题、统一组织的语文、数学、英语三科文化科目考试,考试时间另文通知。
参加“3+证书”考试本科层次招生的考生还须参加招生院校自行组织的职业技能测试。职业技能测试考试说明由招生院校在本校招生网站公布。考生“3+证书”考试全省统一文化科目考试成绩须达到省招生办公布的本科资格线,并在志愿填报系统填报本科院校专业志愿。招生院校须对考生中职就读专业是否对口、是否符合相应的证书要求进行审核。具体报名、资格审核、职业技能测试等安排、中职对口专业和技能证书要求详见有关招生院校的招生网站。
(二)证书要求
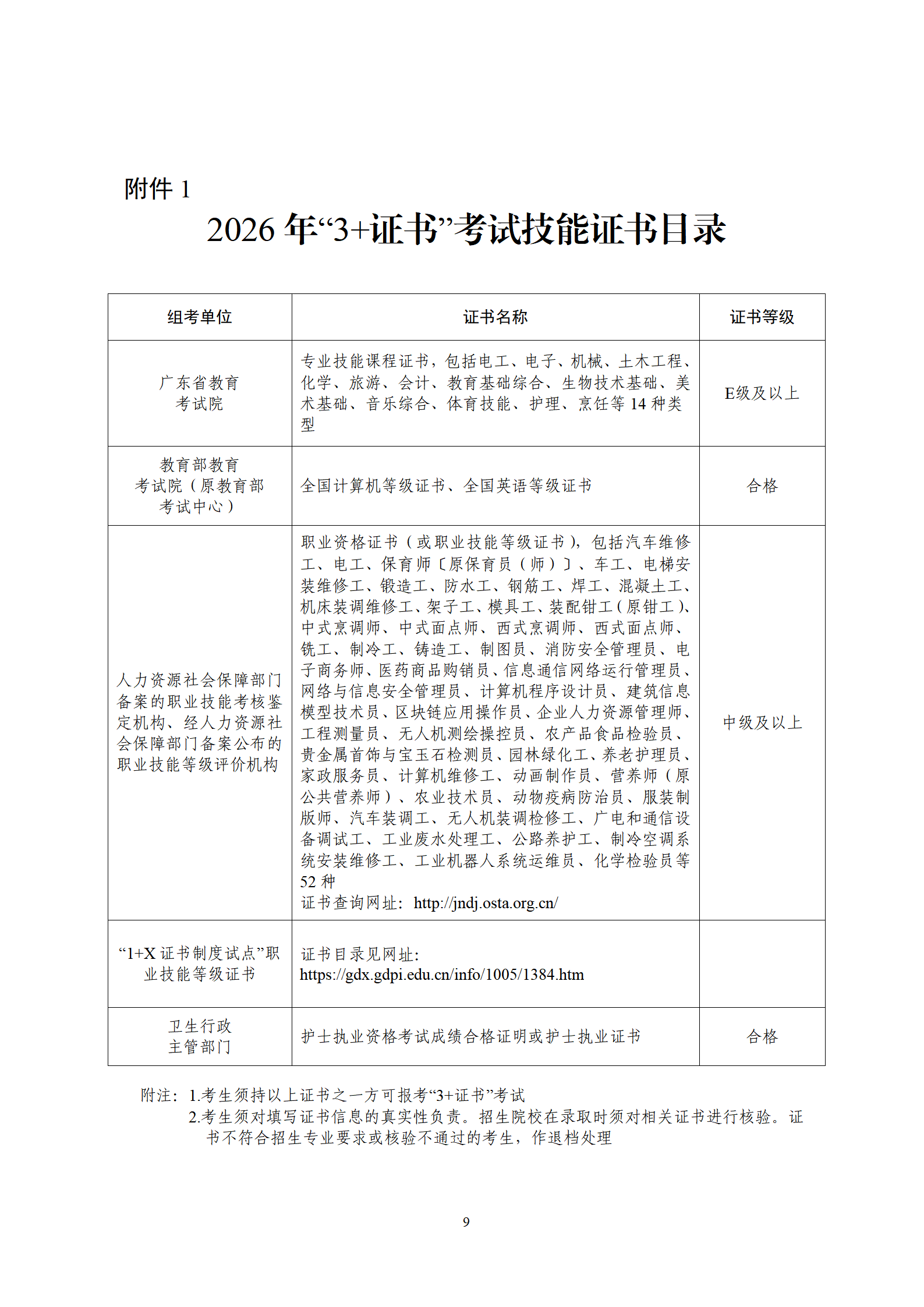
1.报考考生须获得下列证书之一:
(1)广东省教育考试院组考和颁发的14种专业技能课程证书。
(2)教育部教育考试院(原教育部考试中心)组考和颁发的全国计算机等级证书、全国英语等级证书。
(3)人力资源社会保障部门备案的职业技能考核鉴定机构、经人力资源社会保障部门备案公布的职业技能等级评价机构颁发的汽车维修工、电工等52种中级及以上职业资格证书或职业技能等级证书。
(4)“1+X证书制度试点”职业技能等级证书。
(5)卫生行政主管部门颁发的护士执业资格考试成绩合格证明或护士执业证书。
证书目录详见附件1。
2.各高校可根据人才培养需要和各专业学习情况,提出各招生专业的具体证书要求,并在招生专业目录中公布。
3.退役士兵考生和内地西藏新疆中职班(含青海藏区生源)应届毕业生报考高职院校“3+证书”考试,参加全省统一文化科目考试,不设证书要求。
(三)考试费用
考试收费标准按《广东省发展改革委广东省财政厅关于规范全省教育部门教育考试行政事业性收费及有关问题的通知》(粤发改价格〔2022〕442号)等有关文件执行。
四、招生计划编制
各院校2026年“3+证书”考试招生计划原则上不少于2025年。
各院校须在规定时间内登录“广东省普通高校招生来源计划网上编制系统”,按照院校专业组编制招生计划,招生计划需具体公布到各专业,由省招生办汇总后在《广东省2026年普通高校春季高考统一招生专业目录(中职生版)》(简称“招生专业目录”)中公布。未经省教育厅业务主管部门同意,各高校不得提前发布2026年3+证书招生专业和计划情况,具体招生计划申报及编制工作时间安排另行通知。
院校根据招生专业的证书要求、招生特征等,分成若干专业组。同一院校专业组内各专业的证书要求、招生特征须相同。同一专业原则上只能在一个院校专业组中。
高职院校招收退役士兵考生,单列计划、单独划线、单独录取。顺德职业技术大学等28所高职院校(详见附件2)安排招生计划招收退役士兵考生。
高职院校招收内地西藏新疆中职班(含青海藏区生源)应届毕业生,单列计划、单独划线、单独录取。
五、志愿填报
实行考后知分填报志愿,志愿填报具体时间和要求另文通知。志愿填报设本科院校及专科院校两个批次,两个批次志愿同时填报。已被中高职贯通三二分段中职学段录取的三年级学生,只能填报普通高等学校本科层次的志愿。
考生填报志愿时,须仔细查阅拟报考院校的招生章程及“招生专业目录”刊登的招生院校专业信息,详细了解该院校拟填报专业的证书要求、中职阶段就读专业要求,以及招生特征等条件要求,选择合适的院校专业报考。因考生不符合填报志愿专业的录取条件要求被退档的,后果由考生承担。
六、投档录取
(一)分数线划定
省招生委员会以统一文化科目考试(语文、数学、英语)总成绩,按招生计划一定比例确定各批次类别录取最低分数线。
(二)录取批次和投档原则
1.“3+证书”考试招生录取分本科批次和专科批次。本科批次录取结束后,专科批次才开始投档录取。考生档案一旦投出,考生原则上不得申请放弃。
2.本科批次院校投档。在本科批次录取最低控制分数线上,省招生办根据考生填报的志愿,将符合招生专业对应的证书要求且中职就读专业对口、职业技能测试考核合格的考生,投档给高校,由高校按照5:4:1的比例(全省统一文化科目考试成绩占50%、职业技能测试考核成绩占40%、技能证书折算成绩占10%)合成总分(满分450分),择优录取。技能证书折算成绩占总分的10%(即满分45分),证书要求及折算方法由各招生院校自行研究确定,并提前向社会公布。
3.专科批次院校遵循平行志愿投档原则。按考生统一文化科目考试合成总分投档排位从高到低检索,排位高的优先检索,再按考生填报的院校专业组志愿依次逐一检索投档。投档后由招生院校依据招生章程公布的录取规则,根据考生报考专业志愿和相关证书情况分档录取。
4.退役士兵考生、内地西藏新疆中职班(含青海藏区生源)应届毕业生报考高职院校,分别单独划定录取最低分数线。各高职院校在省招生委员会划定的录取最低分数线上考生中,根据院校录取规则择优录取。
5.自主就业的退役士兵、在服役期间荣立个人二等功(含)以上或被战区(原大军区,含)以上单位授予荣誉称号的退役军人,可在其文化课统考成绩总分的基础上增加5分投档。
6.“3+证书”考试统一文化科目考试合成总分排序规则
按考生成绩总分从高到低排序。符合政策性加分的考生,排序时以统考成绩总分加上政策性加分后的分值参与排序。考生排序成绩总分相同时,则按统考总分(即不含政策性加分)从高到低排序,统考成绩总分仍相同时,按以下原则进行排序:
第1位序,比较语文加数学两门合计成绩高低,高者优先;
第2位序,比较语文和数学两门中的单科较高成绩高低,高者优先;
第3位序,比较英语成绩高低,高者优先。
所有单科成绩都相同时,排位相同。
(三)录取办法
高校根据院校招生章程公布的录取规则进行录取,招生章程具体要求另文通知。对专科批次招生院校未完成的招生计划,省招生办组织征集志愿录取。本科批次院校不进行征集志愿录取。
七、时间安排
时间安排 | 工作内容 |
2025年11月1—10日 | “3+证书”考试报名(与普通高考报名同期进行) |
2026年1月 (具体时间另文通知) | 全省统一文化科目考试 |
2026年1月 | 招生院校编制招生计划、制定并公布招生章程、开展招生宣传 |
2026年1月下旬 | 本科层次招生院校公布拟招生专业中职对口专业和技能证书要求 |
2026年3月 | 考生填报志愿、高校进行招生录取 |
注:根据工作实际,以上时间安排如有调整,将另行通知
八、工作要求
(一)加强组织领导,压实工作责任。各级教育行政部门、招考机构要高度重视,加强组织领导,抓好责任落实。各地、各中职学校要做好宣传动员工作,动员和鼓励有升学意向的学生积极报名、认真备考。各高校要按照教育部和省的统一部署,认真制定招生章程,明确录取规则,根据高级应用型技能人才培养的特点、要求和规律,科学合理确定招生专业对应的证书要求。
(二)规范招生行为,维护公平公正。各高校要在学校招生委员会领导下,精心组织实施,确保各环节有章可循、有据可依。各高校不得组织与招生录取挂钩的有关培训,不得为吸引生源而降低应用型人才选拔和培养标准。
本科层次招生高校要切实做好考试招生工作方案制定以及职业技能考核测试考试说明公布、报名资格审核、组考及评卷等工作,切实加强安全保密管理。职业技能考核命题工作要按照秘密级别管理,各招生高校要建立命题工作制度。组织考核时要加强考务工作全过程管理和监控,严格考务实施,严肃考风考纪,严厉查处各类违规违纪、作弊行为。
(三)认真总结经验,稳步推进改革。各级教育部门、招生考试机构和有关高校、中等职业学校要总结经验,及时反馈存在的问题和不足,促使各项政策措施不断完善,保障考试招生工作稳步有序推进。
请各级教育行政部门速将本通知发至所辖各有关中等职业学校。
附件:1.2026年“3+证书”考试技能证书目录
2.广东省2026年“3+证书”考试招收退役士兵院校一览表
广东省招生委员会办公室
2025年9月30日


热门搜索: 广州多芬传媒艺考培训 广州影视表演艺考培训 广州摄影艺考培训 广东传媒艺考培训机构 广州编导培训机构 广州播音主持 广州传媒艺考培训学校 深圳传媒艺考培训机构
戏剧影视表演 播音主持艺术 影视配音
导演与表演 空中乘务 服装表演
播音主持双语播音 播音主持粤语播音
播音主持影视配音 播音主持商务礼仪
艺考培训服务地区广州市 深圳市 中山 惠州 佛山 东莞 清远 汕头 揭阳 梅州 河源 潮州 湛江 茂名 肇庆 云浮 江门 阳江 韶关 汕尾 珠海传媒艺考培训班 艺考大学招生
音乐艺考班 音乐表演班 钢琴表演班 声乐表演班 民乐表演班 录音艺术班 作曲艺考班 流行乐器演奏 流行演唱 音乐教育 音乐学 乐器修造 艺术管理
舞蹈艺考班 舞蹈表演 舞蹈编导
舞蹈教育 体育舞蹈 民族民间舞蹈
音乐考研班 传媒考研班 作曲考研班