一、学校概况
广州体育学院创建于1956年,是华南地区独立建制具有本科和研究生教育的体育高等学府,2008年以优秀成绩通过教育部本科教学工作水平评估,2019年顺利通过了教育部本科教学工作审核评估。

学校现有专任教师650余人,在校生8000余人,其中研究生1300余人。学校现有6个学科门类:经济学、教育学、文学、管理学、艺术学、医学。设有20个本科专业:经济学、学前教育、特殊教育、体育教育、运动训练、社会体育指导与管理、武术与民族传统体育、运动人体科学、运动康复、休闲体育、电子竞技运动与管理、新闻学、康复治疗学、体育经济与管理、公共事业管理、舞蹈表演、舞蹈学、表演、广播电视编导、播音与主持艺术。

二、专业介绍
(一)播音与主持艺术专业(普通话/粤语)
播音与主持艺术专业(普通话/粤语)修业年限4年,毕业可获得本科学历,艺术学学士学位。培养德、智、体、美、劳全面发展,具有高度的社会责任感,具备戏剧影视学、新闻传播学、体育学等多学科知识,掌握播音主持、体育比赛现场解说的基本理论与方法,能在广播电台、电视台、网络等各类媒体从事播音主持、赛事解说,或在其它领域从事语言传播工作的应用型人才。
按照主干学科戏剧与影视学、新闻传播学、体育学设置课程,主要课程包括:艺术学概论、传播学概论、广播电视新闻学、媒介伦理与法规、广播电视采访、广播电视评论、播音学概论、播音发声、播音创作、节目主持艺术、普通话(粤语)语音、数字媒体技术、影视编辑、影视配音与文艺作品演播、体育媒体通论等。

(二)舞蹈表演专业(健美操、啦啦操、体育舞蹈、大众艺术体操)
该专业按普通高考艺术类招生,选考科目不限,学制四年,本科学历,毕业生符合条件者授予艺术学学士学位。
该专业开设健美操、啦啦操、体育舞蹈、大众艺术体操项目,以培养创新性人才为目的,以开发学生创造性思维为首任,系统传授掌握运动舞蹈的技术体系、动作语言、编舞技法和专项职业技能,使学生能够独立完成健美操、啦啦操、体育舞蹈、大众艺术体操等项目教学训练和竞赛组织工作。该专业方向以健美操、啦啦操、体育舞蹈、大众艺术体操为主干课程,兼顾街舞、现代舞、爵士舞等表演教学、创作研究,以及艺术概论、电脑音乐制作等课程,培养能面向时尚机构、群众文化机构、体育健身机构、艺术团体、大众传媒、企业公司、大中小学等从事表演、创编、教学、管理的复合型应用艺术人才。

(三)舞蹈学专业
该专业按普通高考艺术类招生,选考科目不限,学制4年,本科学历,毕业生符合条件者授予艺术学学士学位。该专业培养德、智、体、美、劳全面发展的舞蹈人才,掌握舞蹈学科基本理论、基础知识与基本技能,并推崇“开放式教学理念”引导下的当代舞蹈教育科研体系,提倡“以教师为主导,学生为主体”的个性化引导式教学方式,注重专业文化教育与专业技巧培养相结合,培养以中国舞为特色的舞蹈教学、表演、编导、管理“四位一体”的复合型应用人才。
该专业方向设置中国现当代舞蹈史、外国舞蹈史、舞蹈鉴赏、舞蹈训练学、舞蹈课程教学法、艺术学概论、教育学、教育心理学、中国古典舞基础训练、中国民族民间舞、剧目排练、芭蕾基础训练、现代舞、即兴与编导、音乐基础、电脑音乐制作等课程,积极拓展学生舞蹈教育、舞蹈艺术实践和理论研究的知识与能力,培养能够在中小学及艺术机构和舞蹈相关行业从事舞蹈教学、编创、表演、策划、管理、科研工作的人才。
(四)表演专业(时尚表演)
该专业属艺术类戏剧与影视学专业类,按普通高考艺术类招生,选考科目不限。实行学分制,学制四年,本科学历,毕业生符合条件者授予艺术学学士学位。
该专业方向原名“舞蹈学(模特)”,自2002年开始招生,专业历经多年发展,人才培养硕果累累,共有 260余人次在国内外专业比赛中斩获佳绩,其中40余人次摘得冠军头衔,该专业着力培养时尚美学与美丽经济专业人才。
“表演(时尚表演)”以表演学为依托,以时尚表演为方向,以时尚公关为特色,培养德、智、体、美全面发展,具备良好的艺术素养和公关能力,较强的创新精神与实践能力,能面向时尚机构、艺术团体、企业公司、大众传媒等从事时尚表演、编导、教学、经纪、管理和艺术公关的复合型应用人才。
该专业方向设置艺术概论、表演基础理论、表演发展简史、人体运动科学、表演基础训练、影视镜头表演、形体训练、舞蹈训练、时尚表演策划、时尚表演编导、时尚传媒管理、时尚公关策划、模特经纪管理、人物形象设计、公共关系学、公关礼仪、电脑音乐制作等课程,并通过丰富的社会活动与实践,培养学生的综合素质提高就业竞争力。
(五)表演专业(武术表演)
该专业修业年限4年,毕业可获得本科学历,艺术学学士学位。该专业的教学突出适应市场、针对表演、强调实用。要求学生全面系统地掌握影视、戏剧、武术表演与创作的基本理论与基本技能,兼具武术表演的创意、设计、实践能力,以及对武术表演技术理论研究能力及创新能力。培养能够在动作类影视、舞台演艺、体育艺术教学等工作领域从事表演、动作创意、动作指导、教学与组织等方面的高级专业性人才。
设置有台词基础、形体基础、武术表演设计与创编、动作影视作品赏析、声乐发声技巧、武艺编导理论与实践、影视动作特技训练、戏曲武生、综合格斗基础训练和武剧表演等课程。
(六)广播电视编导专业
该专业修业年限4年,毕业可获得本科学历,艺术学学士学位。培养德、智、体、美、劳全面发展,坚持马克思主义新闻观,坚持正确政治立场和方向,知识宽厚,具有良好的人文艺术修养、系统的广播电视与传播知识以及创新精神与实践能力,熟悉我国广播电视、新闻宣传和体育的主要政策与法规,能在电视台、电台、影视制作公司、新媒体公司、网络公司、广告公司等从事体育类或者其他类型广播电视内容的策划、导播、后期制作等,或在相关部门从事广播电视宣传工作,具有理论知识和创作技能为一体的应用型专门人才。
课程设置以戏剧与影视学、新闻传播学、体育学等构成主体构架,主要课程包括:艺术学概论、新闻传播学理论、广播电视学概论、中外电影史、媒介伦理与法规、影像调色技术、视听语言、摄影技术、电视摄像、广播电视采访与写作、影视文学写作、广播电视节目策划、影视编辑、体育节目导播、数字媒体技术、新媒体报道实务等。
三、招生计划及考试安排
(一)招生范围
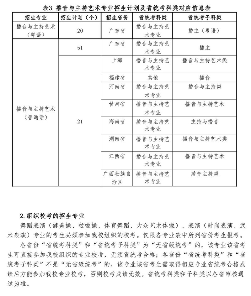
艺术类专业面向全国招生304名(选考科目不限),其中舞蹈表演专业(健美操)计划招生30人,舞蹈表演专业(啦啦操)计划招生25人,舞蹈表演专业(体育舞蹈)计划招生38人,舞蹈表演专业(大众艺术体操)计划招生17人,舞蹈学专业计划招生35人,表演(时尚表演)专业计划招生30人,表演(武术表演)专业计划招生46人,广播电视编导专业计划招生21人,播音与主持艺术专业(普通话)计划招生72人、播音与主持艺术专业(粤语)计划招生20人。具体分省计划详见我校招生办公室网站。
(二)报考外语语种
我校公共外语教学为英语,请非英语语种考生慎重报考。
(三)招生类型
艺术类考生(高考改革试点省份选考科目不限,如生源省份要求分艺术文理类编制招生计划,则计划科类按专业分省排名靠前考生所属科类编制, 具体以各省招生目录公布为准)











八、学费标准
学费标准 10000 元/生•学年,住宿费视不同住宿标准为 750-1500 元/生•学年
如 2023年广东省政府有新的收费标准,则按新标准执行。
九、相关规定
新生入学 3 个月内,进行体检和报考条件复查,如发现不合格或不符合招生条件和报考手续者,将取消其入学资格。
十、特别声明
我校严格按照教育部及各省份的招生政策进行招生考试和录取,未委托任何单位、社会中介机构和个人参与我校招生宣传及录取工作,也不向考生收取除国家规定的相关费用之外的任何费用,从未以学校名义在校外开设“预科班”、“培训基地”,也从未招收任何形式的“跟班附读生”。希望广大考生及家长提高警惕,防止上当受骗。
十一、院校及专业代码
院校代码:10585
舞蹈表演专业代码: 130204
舞蹈学专业代码:130205
表演(时尚表演)专业代码:130301
表演(武术表演)专业代码:130301
广播电视编导专业代码:130305
播音与主持艺术专业代码: 130309
十二、联系方法
地址:广东省广州市广州大道中1268号广州体育学院招生办公室邮编:510500
网址:http://gtzs.gzsport.edu.cn/
E-mail:gztyzsb@163.com
电话:020—38024685,38027717(传真)
体育传媒学院网址:https://cm.gzsport.edu.cn/
体育传媒学院联系电话:020—38024196
体育艺术学院网址:https://art.gzsport.edu.cn/
体育艺术学院联系电话:020-38024277、38024630
武术学院网址:http://wushu.gzsport.edu.cn/
武术学院联系电话:020-38025610
本招生简章的内容与我校 2023年普通高等学校本科招生章程的内容如有不相符之处,以本校在国家教育部阳光高考信息平台公布的招生章程为准。本招生简章最终解释权归广州体育学院招生办公室所有。
热门搜索: 广州多芬传媒艺考培训 广州影视表演艺考培训 广州摄影艺考培训 广东传媒艺考培训机构 广州编导培训机构 广州播音主持 广州传媒艺考培训学校 深圳传媒艺考培训机构
戏剧影视表演 播音主持艺术 影视配音
导演与表演 空中乘务 服装表演
播音主持双语播音 播音主持粤语播音
播音主持影视配音 播音主持商务礼仪
艺考培训服务地区广州市 深圳市 中山 惠州 佛山 东莞 清远 汕头 揭阳 梅州 河源 潮州 湛江 茂名 肇庆 云浮 江门 阳江 韶关 汕尾 珠海传媒艺考培训班 艺考大学招生
音乐艺考班 音乐表演班 钢琴表演班 声乐表演班 民乐表演班 录音艺术班 作曲艺考班 流行乐器演奏 流行演唱 音乐教育 音乐学 乐器修造 艺术管理
舞蹈艺考班 舞蹈表演 舞蹈编导
舞蹈教育 体育舞蹈 民族民间舞蹈
音乐考研班 传媒考研班 作曲考研班