广大考生及家长:
我校2023年艺术类专业校考模拟及正式考试时间已经临近,本次艺考报名及网络考核均在小艺帮APP进行,操作说明如下(具体考试内容及考试时间请考生登录小艺帮APP,以系统上显示为准)。
一、考试时间
考试时间:2023年1月9日15:00--2023年2月12日23:00
1月9日0:00前报名成功的学生,可在1月9日下午15:00后登录小艺帮APP,在【我的】—【确认报考】页面里确认考试,并可进行模拟考和正式考。
1月9日0:00后报名的学生,正常情况可在2天后下午时段登录小艺帮APP,在【我的】—【确认报考】页面里确认考试,并可进行模拟考和正式考。
注意:
(1)为方便考生报名考试,我校报名时间延长至2月6日,未报名考生合理安排报名、考试时间。
(2)考试期间,建议考生至少参加一次模拟,考生可选择任意时间段参加考试,请务必预留足够的考试时间。
二、考试确认
认证通过后,【报考】页面会出现您有待确认的考试,请点进去确认考试。
如果没有找到需要确认的考试记录,请联系学校核对导入名单是否正确,如学校确认无误,请学生联系小艺帮客服处理。
1.点击屏幕下方【报考】,点击上方“确认考试”,进入确认报考页面确认考试。
2.系统会自动显示该证件号下,已经报名的专业,未在规定时间内确认考试,时间结束则无法再确认考试。
3.确认成功后,在【在线考试】列表页会自动生成一条考试记录,请返回到【在线考试】列表页查看具体的报考详情和考试要求。



三、拍摄要求

四、考前准备

01
人脸验证>>>
首次视频考试前需要进行人脸验证,注意【报考】页面屏幕上方红色条,点击开始验证,按提示进行人脸验证,验证完成后方可参加考试;根据语音提示进行人脸识别,不要化浓妆、戴美瞳等,验证时调整好光线,不要出现高曝光的情况,保证人脸清晰,避免人脸识别失败。
若多次人脸验证失败可以申请“人工审核”,请耐心等待人工审核结果。


02
考前任务>>>
在【报考】页面【在线考试】列表中点击对应考试进入,考前需完成屏幕上方考前任务,部分考前任务有时间限制,请在规定时间内完成,以免影响正式考试。

03
考前练习>>>
参加正式考试前务必要充分参加考前练习,以提前熟悉操作流程和考试流程。在考试详情页点击考前练习,允许访问麦克风及摄像头,请仔细阅读考试相关要求,根据要求进行练习录制,考前练习不限时间不限次数,也不需要提交录制视频。部分考试科目可提前结束录制,部分科目需要等待系统自动结束录制。
04
模拟考试>>>
参加正式考试前务必要参加模拟考试,模拟考试时也需要进行人脸验证,根据语音提示进行人脸识别,不要化浓妆、戴美瞳等,验证时调整好光线,不要出现高曝光的情况,保证人脸清晰,避免人脸识别失败。
模拟考试除题目外,其他与正式考试流程一致,有严格的考试时间限制,请在规定的时间内完成模拟考试,模拟考试视频也可提交,但是模拟考试视频不作为评分依据,考生最好完成一次模拟考以熟悉考试流程。
面试类专业考试录制完毕后可回看视频及再次录制。
笔试类专业考试录制完毕后不能回看视频及再次录制。


五、正式考试及视频提交

01
面试科目介绍>>>
面试科目:适用播音与主持艺术、表演。
请按学校要求,提前架设好主机(小艺帮app)和辅机(小艺帮助手app)(摆放方法参照下方双机位摆放示意图),进入正式考试后,辅机先扫描主机位二维码,开启辅机位录制,详情见六、双机位考试。面试科目有3次录制机会,录制按钮上会显示录制次数。每个科目只能提交1个视频,无须使用全部的录制机会。科目录制完毕后,可查看视频,并选择最合适的1个视频在考试时间截止前提交上传,作为考试视频。

无需考生移动类专业/科目考试双机位摆放示意图

需要考生移动类专业/科目考试双机位摆放示意图
02
面试科目视频录制及注意事项>>>
考生须在规定考试时间点击【正式考试】,请仔细阅读“考试内容”、“拍摄要求”、“拍摄时间”、“注意事项”等内容,然后进行以下操作。
每个专业(招考方向)正式考试从视频录制至提交完成,无论中途是否退出,计时不会停止,页面上将会出现倒计时,倒计时为“0”时还未提交考试视频则视为自动放弃考试资格。
(1)开启辅机位
进入正式考试后打开主机位(小艺帮APP)屏幕下方小艺帮助手二维码,使用辅机位(小艺帮助手APP)扫描主机位上的二维码,开启辅机位录制,辅机位科目开启录制后,主机位对应科目方可开始录制。
辅机位(小艺帮助手APP)具体操作见以下六、双机位考试。
(2)人脸认证
开始具体科目考试,首先按科目要求或表演需要,根据系统引导,选择横屏或者竖屏拍摄,选择前置或者后置摄像头。
点击“开始录制”后,根据语音提示进行人脸识别,注意不要化浓妆、戴美瞳等,验证时调整好光线,不要出现高曝光的情况,保证人脸清晰,避免人脸识别失败,连续3次人脸验证失败,会跳转到考试页面,需重走人脸验证流程,点击屏幕上方的红条“您未通过人脸验证,请申请人工审核”操作。

(3)视频录制
人脸识别通过后,请站到合适位置,请注意:考生不能离开拍摄范围。待提示音结束后,进行该科目的考试。
每个专业的考试科目有3次录制机会(开始录制按钮上有剩余次数显示,如下图所示),考生只要有合适的视频即可提交,无须使用全部的录制机会。
每个科目,根据考试内容的不同,考试形式会有差别,考生请务必多参加考前练习以及模拟考以熟悉具体流程。
考试的页面上方为计时考试,如下图所示,请根据系统提示完成录制并提交视频。

(4)提交视频
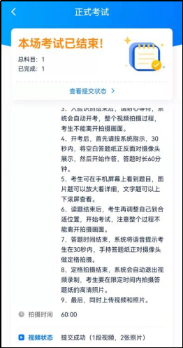
考试在两个小时内完成,不要错过提交时间,错过提交时间无法再次上传。
【一经上传,不得更改!】
科目录制完毕后,可查看视频,选择最合适的1个视频,提交上传为考试视频。
视频上传时可同时进行其他科目考试,不用停留在上传页面,后台会自动上传视频。请关注视频上传进度,确保所有视频都上传完成。

提交后,可以在“查看提交状态”里看到视频上传进度。提交成功或考试时间结束后,考试状态显示已结束。

特别注意:
(1)全部视频上传成功前,一定不要使用手机管家清理手机内存、垃圾数据,考试时间结束后48小时内一定不要卸载 APP。
(2)考试视频全部提交后,请考生务必确认上传状态,不要退出小艺帮 APP。如果视频上传失败,APP页面会显示【重新上传】,请留意视频上传页或【报考】列表页底部,点击【重新上传】即可。您可以切换Wi-Fi和4G网络进行尝试。


03
笔试科目介绍>>>
笔试科目:适用戏剧影视美术设计、书法学、影视摄影与制作、数字媒体艺术、广播电视编导、摄影、戏剧影视导演、戏剧影视文学专业考试。
考生须在考前按学校要求,准备好答题纸、笔和考试环境,笔试科目只有一次录制机会。请按学校要求,提前架设好主机(小艺帮app)和辅机(小艺帮助手app)(摆放方法参照下方双机位摆放示意图),进入正式考试后,辅机先扫描主机位二维码,先开启辅机位科目录制再开启主机位对应科目录制,详情见六、双机位考试。考生有候考时间,请调整好手机放置位置,能拍到答题纸和考生。考试时间结束,请按语音指示在30秒内面向主机位镜头展示答卷。展示结束后,请使用主机位,在规定时间内将答题纸拍照和提交。

双机位摆放示意图

绘画类双机位摆放示意图
04
视频录制答题和提交视频/图片>>>
考生须在规定考试时间点击【正式考试】,请仔细阅读“考试内容”、“拍摄要求”、“拍摄时间”、“注意事项”等内容,然后进行以下操作。
每个专业(招考方向)正式考试从视频录制至提交完成,无论中途是否退出,计时不会停止,页面上将会出现倒计时,倒计时为“0”时还未提交考试视频则视为自动放弃考试资格。
(1)开启辅机位
进入正式考试后打开主机位(小艺帮APP)屏幕下方小艺帮助手二维码,使用辅机位(小艺帮助手APP)扫描主机位上的二维码,开启辅机位录制,辅机位科目开启录制后,主机位对应科目方可开始录制。
辅机位(小艺帮助手APP)具体操作见以下六、双机位考试

(2)人脸认证
开始具体科目考试,首先按科目要求或表演需要,根据系统引导,选择横屏或者竖屏拍摄,选择前置或者后置摄像头。
点击“开始录制”后,根据语音提示进行人脸识别,注意不要化浓妆、戴美瞳等,验证时调整好光线,不要出现高曝光的情况,保证人脸清晰,避免人脸识别失败,连续3次人脸验证失败,会跳转到考试页面,需重走人脸验证流程,点击屏幕上方的红条“您未通过人脸验证,请申请人工审核”操作。

(3)准备时间
人脸识别通过后,需要调整人和手机的位置,考生不准离开拍摄范围。
进入考试后会有候考时间,准备时会首先进行人脸识别,人脸识别通过后,请在剩余准备时间阅读考前准备,准备相关事宜。可以点击“收起”,查看考生在画面中的位置。准备时间结束,自动进入考试。
准备时间内会自动下载考试相关配置资源,请确保网络环境优良,一定不能退出。注意屏幕左方的“倒计时”。

小艺帮APP候考界面
(4)考试期间
展示空白答卷结束后,开始正式考试。考试期间考生不得离开画面,不得发出任何声音。考试题目会显示在屏幕上(点击图片可全屏显示考题),每道题目的答题时间将显示在手机屏幕左方,考生请注意把握作答时间。
主观题需按照学校要求在准备好的答题纸上作答。
若因不可抗力因素导致考试中断,须于规定时间内返回考试界面继续考试,中断超过3次或指定时长导致的考试失败,后果自负。

小艺帮主观题界面图
(5)定格
考试结束后,需按照语音指示在30秒内手持答卷按序在镜头前展示。

(6)拍照
展示结束后,在规定时间内按序完成所有答题纸的拍照上传。务必保证答题纸照片的清晰可辨、完整无缺。

(7)提交视频/图片
不要错过提交时间,错过提交时间无法再次提交上传。【一经上传,不得更改!】
拍照完成后需要在规定时间点击“提交答卷”上传。
视频/图片上传时可同时进行其他科目考试,不用停留在上传页面,后台会自动上传视频/图片。
提交后,可以在“查看提交状态”里看到视频上传进度。提交成功或考试时间结束后,考试状态显示已结束。

六、双机位考试

本考试须使用双机位考试。
以下为考前练习、模拟考试和正式考试双机位考试界面示意图。

01
下载安装>>>
扫描下方二维码即可下载安装,或关注“小艺帮”微信公众号获取下载二维码,或到小艺帮官方网站(产品介绍页面)扫描二维码下载。小艺帮官方网址:https://www.xiaoyibang.com/

安装时,请授权允许使用您的摄像头、麦克风、扬声器、存储空间、网络等权限,以保证可以正常考试。
小艺帮助手仅提供手机安卓、鸿蒙和IOS版本,不支持各种安卓、鸿蒙平板和iPad,敬请谅解!
注意事项:
请在考试前务必充分进行考前练习和模拟考试,以免在正式考试中因双机位操作、架设等耽误考试;请确保辅助机位至少有20G内存,录制时间越长,需要预留的内存空间越多,以免出现拍摄中内存不足,视频无法保存影响考试。
02
关于扫码>>>
无论是正式考试还是模拟考试,在主机(小艺帮 app)上点击“模拟考试”或“正式考试”,进入考试页面,页面下方会出现小艺帮助手二维码查看入口,点击打开二维码,使用辅机(小艺帮助手 app)扫描二维码进入。

如果扫码失败,请根据提示调整后再扫码尝试,或者根据屏幕提示点击“点击此处”,填写考试码和主机位考试账号。小艺帮助手考试码查找位置见下图红框处所示。
一场考试只有一个二维码,最多只支持3台手机扫码,超过3台无法再扫描。请注意一定不要随便外泄二维码,导致无法进行辅机拍摄。

03
确认考试信息>>>
识别二维码后进入确认考试页面,请仔细确认“考生信息”、“考试信息”、“录制提醒”等内容,确认完成后点击与主机对应的考试科目“去录制”。

04
考前录像及摄像头调整>>>
进入录制界面后,根据自己的需要切换前后置摄像头,按照学校的要求摆放主辅机位,随后点击“开始录制”按钮进行录制,请务必在主机开始考试录制视频前开启辅机录制,以免影响考试时间。
注意:要切换摄像头,必须在点开始录制前切换,一旦开始录制,不可再切换。

05
正式录制>>>
正式考试时的辅机位录制过程中,会实时显示已录制时长和录制结束时间。完成主机的当前科目考试后,辅机即可点击“完成录制”按钮,进入提交页面,或继续进行其他科目的录制,最后一键提交所有辅机录制视频。
每个科目有对应的辅机位录制入口,开启辅机位科目录制后,再开启对应科目的主机位录制。
一个科目如有多次录制机会,进行完一次录制后,可暂停辅机位录制,回到首页。等进行下一次录制前再进入录制。辅机位会记录每次拍摄的中断次数录制时间。
如在录制过程中不小心触碰完成录制按钮或中断了录制,请尽快回到录制页面,点击考试记录上“继续录制”按钮,即可重新回到录制页面,请确保辅机位扫描的是当前主机位正在录制科目的考试二维码。也可以重新扫描此考试专业的二维码,回到录制页面。
请务必确保主、辅机位录制的是同一场考试,否则后果自负。


06
提交视频>>>
主机的正式考试视频提交后,请及时提交辅机对应录制科目视频。提交后即可看到上传进度,请务必关注视频上传进度,确保上传成功。
正式考试时,主机科目录制完成并提交完毕后,辅机才可提交对应科目的视频或者最后一键全部提交。录制完的视频无法查看,也不可更改。

特别注意:
(1) 全部视频上传成功前,一定不要使用手机管家清理手机内存、垃圾数据,考试时间结束后48小时内一定不要卸载 APP。
(2) 双机位考试时,提交主机位科目视频后,辅机位对应科目的视频才可以提交;
(3) 一个科目的考试,从考试开始到结束,辅机位只能使用同一台手机,切勿更换手机。
(4) 考试视频全部提交后,请考生务必确认上传状态,不要退出小艺帮助手APP。如果视频上传失败,APP页面会显示【您有视频未提交成功!】,请点击进去重新提交,您可以切换 Wi-Fi 和 4G 网络进行尝试。

七、联系方式
小艺帮技术咨询:
技术咨询QQ号:800180626
技术咨询微信:关注“小艺帮”微信公众号,点击【答疑解惑】【客服】
技术咨询电话:4001668807
服务时间:周一到周日,8:00-24:00,其他时间的咨询会延迟到当天8:00处理,敬请谅解!
以上咨询方式仅限小艺帮APP和小艺帮助手APP的系统操作及技术问题咨询。
招生咨询电话:
020-37983820
地址:广州市从化区江埔街广从北路2004号
学校官网:https://www.scauzj.edu.cn/
热门搜索: 广州多芬传媒艺考培训 广州影视表演艺考培训 广州摄影艺考培训 广东传媒艺考培训机构 广州编导培训机构 广州播音主持 广州传媒艺考培训学校 深圳传媒艺考培训机构
戏剧影视表演 播音主持艺术 影视配音
导演与表演 空中乘务 服装表演
播音主持双语播音 播音主持粤语播音
播音主持影视配音 播音主持商务礼仪
艺考培训服务地区广州市 深圳市 中山 惠州 佛山 东莞 清远 汕头 揭阳 梅州 河源 潮州 湛江 茂名 肇庆 云浮 江门 阳江 韶关 汕尾 珠海传媒艺考培训班 艺考大学招生
音乐艺考班 音乐表演班 钢琴表演班 声乐表演班 民乐表演班 录音艺术班 作曲艺考班 流行乐器演奏 流行演唱 音乐教育 音乐学 乐器修造 艺术管理
舞蹈艺考班 舞蹈表演 舞蹈编导
舞蹈教育 体育舞蹈 民族民间舞蹈
音乐考研班 传媒考研班 作曲考研班