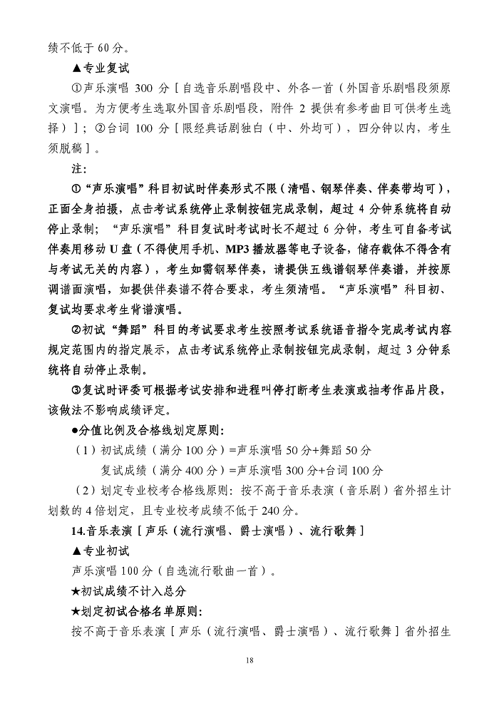
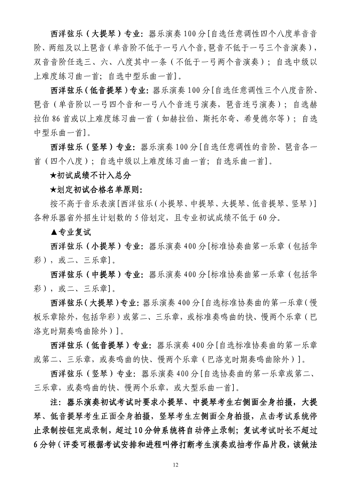
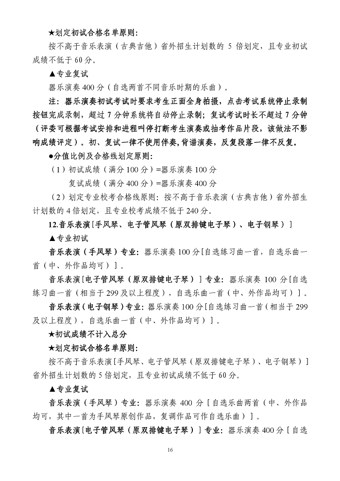
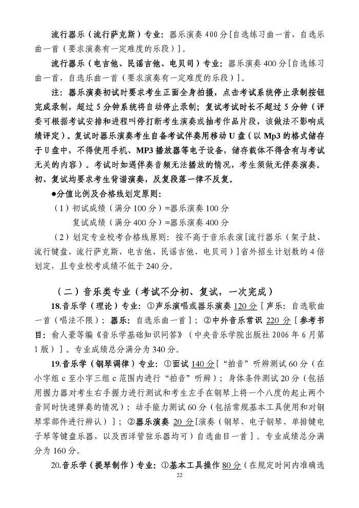
广州多芬摄影校考艺考资讯,欢迎您
传媒校考
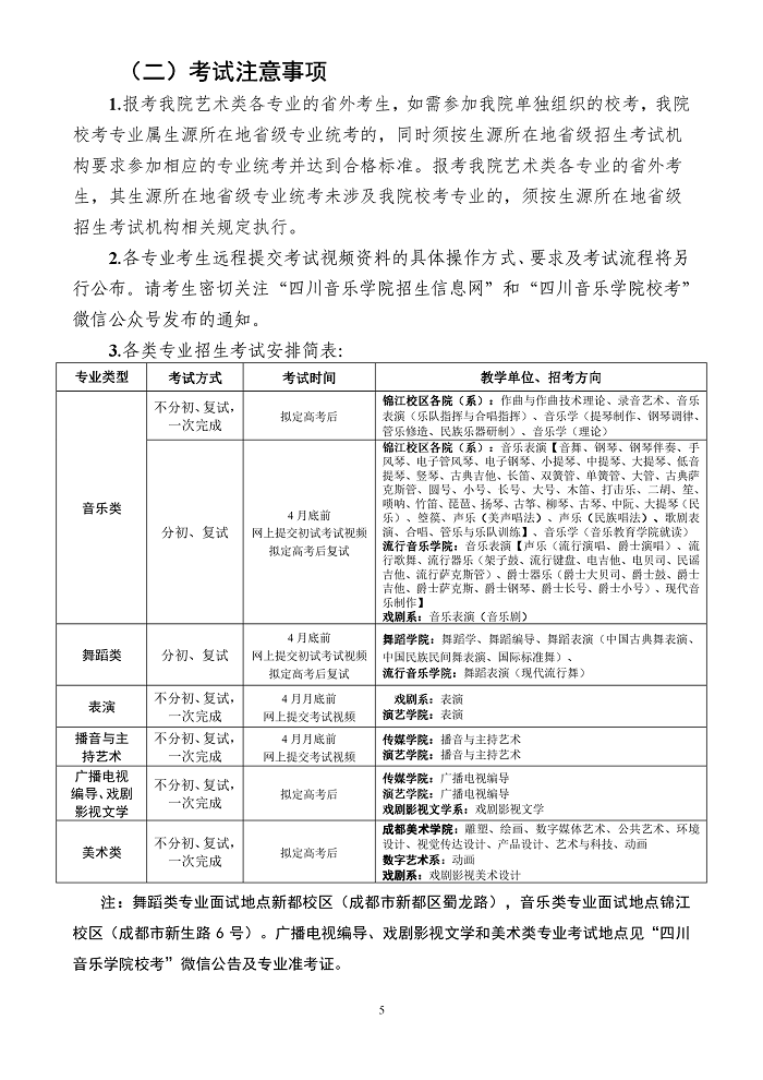
四川音乐学院2020年省外本科招生简章(调整版)
来源:四川音乐学院 | 作者:四川音乐学院 | 发布时间: 2020-08-17 | 13776 次浏览 | 🔊 点击朗读正文 ❚❚ | 分享到:
四川音乐学院2020年省外本科招生简章(调整版)





DUO FEN media arts 

多芬传媒艺考培训,让传媒艺考更简单

  • 学生姓名
  • 联系电话*
  • 来自高中
立即咨询报名

专业水平测试定制你的考学方案

多芬传媒艺考培训为每位传媒艺考生定制辅导方案,

填写信息即可预约免费试课,获得专家择校指导

广东传媒艺考校考资讯