手机

密码

注册 忘记密码?
广州书法艺考测评规划机构

专业书法艺考培训测评平台


汇集全国优质书法艺考机构真实测评数据,提供专业备考指导与院校信息,助力考生实现艺术梦想

免费测评规划
查看书法艺考测评机构
热门艺考文章
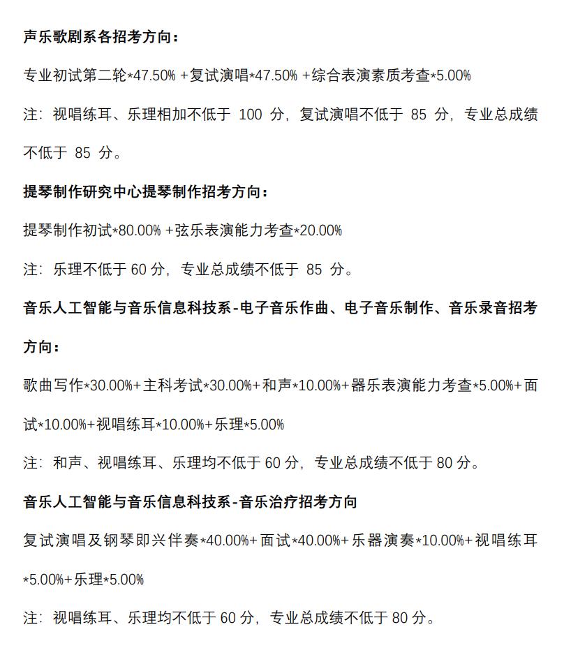
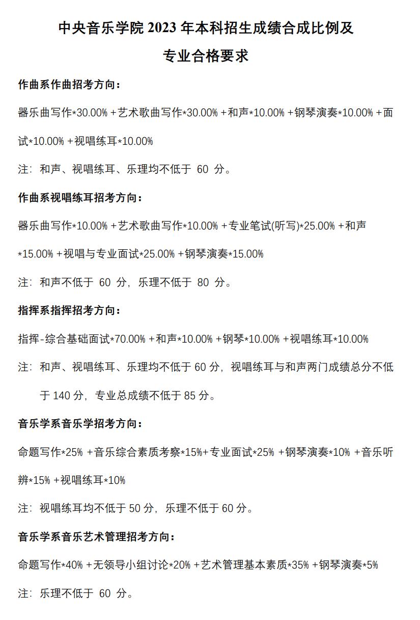
中央音乐学院2023年本科招生成绩合成比例及专业合格要求
来源:中央音乐学院 | 作者:中央音乐学院 | 发布时间: 2023-07-12 | 35260 次浏览 | 🔊 点击朗读正文 ❚❚ | 分享到:
中央音乐学院2023年本科招生成绩合成比例及专业合格要求

热门艺考文章
© 2025 多芬书法艺考测评网 版权所有 | 粤ICP备17162748号
关于我们
广州多芬书法艺考测评网是专业的书法高考资讯平台,致力于为书法艺考生和家长提供真实、全面的培训机构测评、备考指南和院校信息。

邮箱:2836451192@qq.com

电话:18102772771

微信公众号:广州多芬艺术

地址:广州市黄埔区开发大道422号

联系我们

微信公众平台





关注我们
快速连接