广州多芬艺考戏剧影视导演艺考资讯,欢迎您

手机

密码

注册 忘记密码?
广州传媒艺考培训多芬艺术│影视表演│传媒│播音主持│广播电视编导│戏剧影视文学艺考培训网
广州传媒艺考培训多芬艺术│影视表演│传媒│播音主持│广播电视编导│戏剧影视文学艺考培训网
手机扫一扫
添加QQ咨询
  • 广州音乐传媒艺考培训机构咨询

手机扫一扫
添加微信咨询
最新艺考资讯
  • 李同学  189****3689  已预约    张同学  139****4352  已预约    麦同学  136****8876  已预约    王同学  188****2779  已预约    
立即预约试听
  • 推荐艺考课程
云南艺术学院文华学院2023年艺术类专业校考报名及考试公告(省外)
来源:广州传媒培训云南艺术学院文华学院 | 作者:云南艺术学院文华学院 | 发布时间: 2023-01-10 | 22225 次浏览 | 🔊 点击朗读正文 ❚❚ | 分享到:
云南艺术学院文华学院2023年艺术类专业校考报名及考试公告(省外)

PART ONE

适用省份



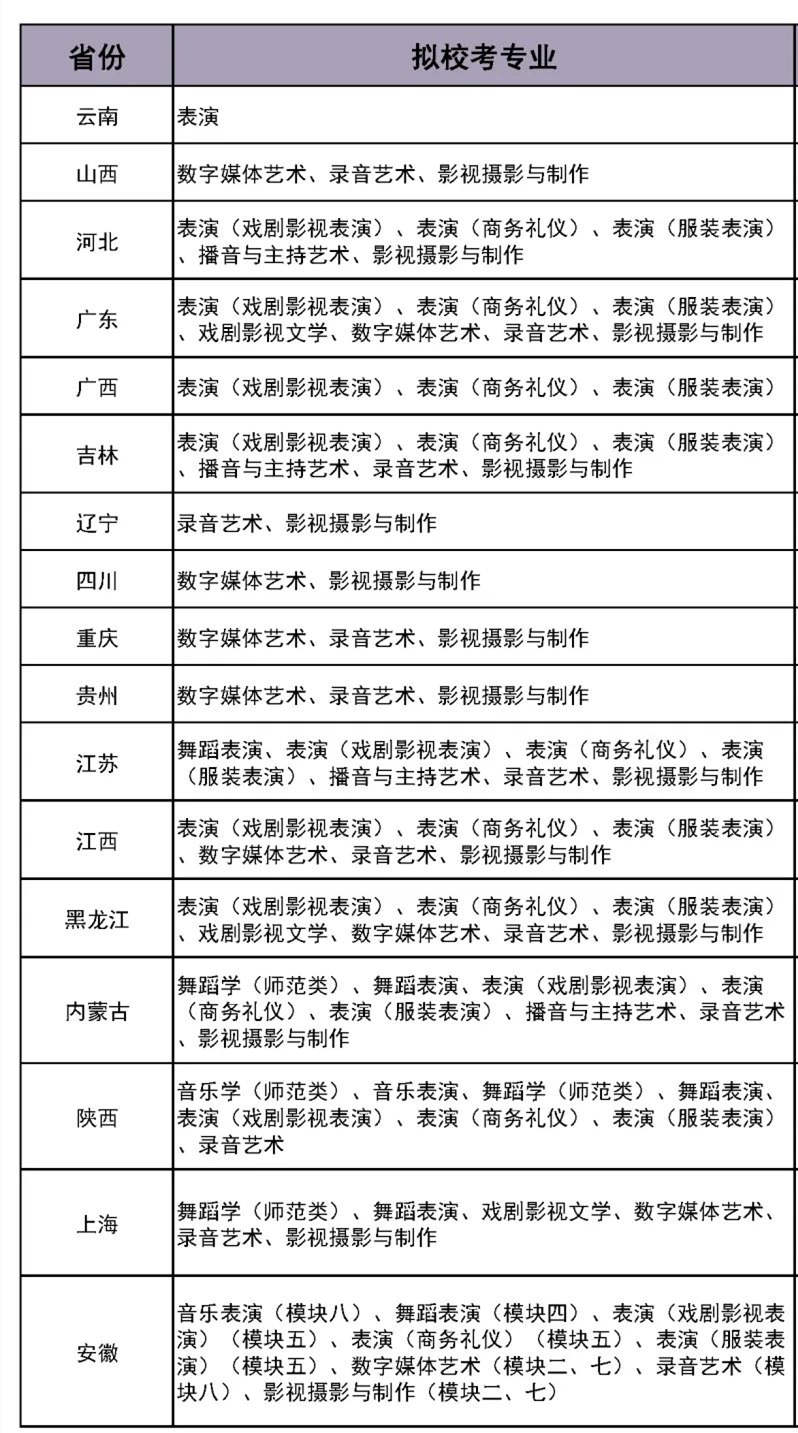
广东、河北、内蒙古、山西、辽宁、吉林、江苏、江西、黑龙江、广西、重庆、四川、贵州、陕西、上海、安徽



PART TWO

报名及考试时间



1

报名及考试方式


小艺帮APP


2

报名时间


即日起至2023年1月31日


3

模拟考试时间


2022年12月27日—2023年1月31日。


考试流程详见我校官网《云南艺术学院文华学院2023年艺术类专业校考“小艺帮”考试流程》,考生可点击本文下方“阅读原文”查看考试流程


4

正式考试时间


2022年12月30日—2023年2月2日。


注:云南省报名时间预计2023年1月28日开始,请持续关注我校官网及官方微信公众号。



PART THREE

报名操作流程



1

下载安装

扫描下方二维码下载安装,或到小艺帮官方网站(https://www.xiaoyibang.com/)扫码下载。

安装时,请授权允许小艺帮使用您的摄像头、麦克风、扬声器、存储空间、网络等权限,以保证可以正常考试。

小艺帮仅提供手机IOS和安卓版本,不支持iPad和各种安卓平板。

2

注册

打开app点击【注册】,输入手机号,点击发送验证码后填写,设置密码并牢记,点击注册(注:账号及密码通用于报名、考试、成绩查询等各环节)。

3

登录

进入登录页,使用手机号/身份证号/邮箱和密码即可登录。其中身份证号必须为考生本人身份证号,且需后续完成考生身份认证方可使用。

4

身份认证及填写考生信息

首次登录,需要认证考生的报考信息,才可以报名参加考试。请注意屏幕下方小蓝条,且认证后不可更改信息。

(1)认证考生身份证照片,按提示上传身份证人像面和国徽面,点击下一步,也可点击右上方手动上传身份证信息,填写身份证上的信息进行识别。如遇到身份证已被验证,可点击“去申诉”,并耐心等待人工审核结果。

请考生尽早完成身份认证以免影响考试。

(2)提前准备一张免冠证件照电子版、高考报考证。

(3)选择身份为“高考生”,按照指引填写学籍信息,即可完成认证。请务必如实填写。

5

报名及缴费

(1)在【首页】搜索,或直接在下方列表找到“云南艺术学院文华学院”,点击进入学校详情页,选择报考专业进入。

(2)报名时请确认招考地区是否正确,仔细阅读报名信息、报名须知、招生专业信息、报考要求及录取规则。

(3)点击下方报名按钮,选择支付方式支付费用,完成报名。

(4)在缴费前需要填写报名前任务,按要求填写各任务,点击完成任务进入缴费页面,支付后即可完成考试报名。



PART FOUR

2023校考省份及专业


注:各专业招生计划数以各省区招生考试院公布为准。


PART FIVE

各专业考试大纲



1

音乐学(师范类)


满分200分

音乐基础知识及命题问答 题目由系统随机分配,内容包括音乐基础知识及命题问答。

声乐演唱 自选曲目1首,要求演唱完整,伴奏形式不限。

键盘或其他乐器演奏 自选曲目1首,要求演奏完整,伴奏形式不限。


2

音乐表演


满分200分

音乐基础知识及命题问答 题目由系统随机分配,内容包括音乐基础知识及命题问答。

声乐演唱或器乐演奏 声乐演唱或器乐演奏,自选曲目1首,要求演唱或演奏完整,伴奏形式不限。


3

舞蹈学(师范类)


满分200分

舞蹈自选片段 考生自选舞蹈片段表演,舞蹈类型不限。

舞蹈基本素质测试 根据指导音,完成指定动作:

1.软开度的考核;

2.控制的考核;

3.跳跃的考核;

4.转的考核。

技术技巧展示 考生自选完成以下舞蹈技术技巧:飞脚、旋子360、云门大卷、躺身蹦子、拉腿蹦子、圈蹦子、抱腿转(前、旁、后)、原地前桥、原地后桥、吸腿翻身、圈平转、绞腿翻身、圈跪转等。

舞蹈基本理论及命题问答 以口述形式回答舞蹈常识。


4

舞蹈表演


满分200分

舞蹈基本素质测试 根据指导音,完成指定动作:

1.软开度的考核;

2.控制的考核;

3.跳跃的考核;

4.转的考核。

舞蹈自选片段 考生自选舞蹈进行表演,舞蹈类型不限,伴奏形式不限。

技术技巧展示 考生自选完成以下舞蹈技术技巧:飞脚、旋子360、云门大卷、躺身蹦子、拉腿蹦子、圈蹦子、抱腿转(前、旁、后)、原地前桥、原地后桥、吸腿翻身、圈平转、绞腿翻身、圈跪转等。


5

表演


满分200分

自备朗诵或形体展示 根据自身专业特长,在自备朗诵或形体展示两项中,选择一项进行展示。

1.自备诗歌、小说、散文或者寓言故事等朗诵作品,朗诵作品体裁不限;

2.形体展示通过下叉、下腰、坐位体前屈三项,展示软开度和柔韧性。

才艺展示 形式不限,时间控制在3分钟以内。

专业素质测评 根据自身专业特长,提前准备自备单人小品、T台展示、仪态展示三项中的一项进行考试,时间控制在3分钟以内。


6

表演(戏剧影视表演)


满分200分

自备朗诵 考生自备朗诵作品,朗诵作品体裁不限。

命题单人小品 题目由系统随机分配。

才艺展示 考试内容包括T台表演、舞蹈表演、声乐表演、器乐表演等(内容与形式不限)。


7

表演(商务礼仪)


满分200分

语言及形象综合测试 考试内容包括个人形象正面及侧面展示、发型妆容、服饰搭配、仪态展示、1分钟自我介绍等。

才艺展示 考试内容包括T台表演、舞蹈表演、声乐表演、器乐表演等(内容与形式不限)。


8

表演(服装表演)


满分200分

量体及台步展示 要求考生穿着泳装自报身高、体重、三围尺寸,其中男生不低于1.85米,女生不低于1.72米,视觉形象协调;模特台步展示(进行模特步态、造型、节奏感、表演能力等测试)。

形体展示 考生穿着黑色紧身形体服装进行身体素质综合测评(下叉、下腰、坐位体前屈)。

才艺展示 考生自备表演服装进行展示,包括舞蹈表演、声乐表演、器乐表演、小品、朗诵等(服装道具自备,内容与形式不限)。


9

播音与主持艺术


满分200分

自备朗诵 考生自备朗诵作品,朗诵作品体裁不限。

即兴新闻播报 题目由系统随机分配,考生即兴新闻播报。

即兴话题评述 题目由系统随机分配,考生即兴评述。 


10

戏剧影视文学


满分200分

戏剧作品赏析 对戏剧作品进行简要概述并分析,不少于800字,可结合剧作的创作背景、故事情节、人物设置、性格塑造等方面进行分析。

小小说写作 根据题目要求写作小小说:

1.题目自拟,不少于800字;

2.必须紧密围绕所选关键词,逻辑清晰,情节合理;

3.题材新颖,有创意,有冲突。


11

数字媒体艺术


满分200分

综合面试A 考生以口述形式答题,内容包括:数字艺术作品分析、新媒体案例分析、专业前沿认知等。

综合测试B 考生以口述形式答题,内容包括:命题构思、视听综合能力考查等。


12

影视摄影与制作


满分200分

综合面试A 考生以口述形式答题,内容包括:摄影基础知识、视觉作品分析、影视读解、命题评述等。

综合测试B 考试内容包括:四格分镜头创作(可采用绘画或写作形式,二选一答题,所有内容在一面A4纸上完成)。

四格分镜头绘画:要求通过四个画面呈现出构思的故事场景,并通过四个场景画面的组合连接成一个相对完整的故事。绘画工具不限,强调场景空间中各个视觉元素相互之间的构成关系,包括四个画面之间的逻辑关系,注重画面气氛与色彩的表现力。

分镜头写作:按照题目内容,以分镜头脚本方式完成写作,包括镜号、景别、时间、画面内容、镜头运动、声音元素等,镜头数量自行掌握,不宜过多。


13

录音艺术


满分200分

视听综合素养评述 考生以口述形式答题,内容包括:录音艺术专业综合能力考核、专业综合认知等。

专业知识简答 包括录音艺术专业基础知识、音乐理论基础、声学基础、影视录音基础、音响工程技术、电脑音乐创作基础等。



PART SIX

注意事项



1.考生不按要求报名,误填、错填报考信息或填报虚假信息,未按时完成网上缴费等导致不能参加考试或影响录取的,后果由考生本人承担。

2.报名及考试费用200元/生/专业,考生可兼报多个专业,须分别报名、分别缴费、分别考试。

3.完成缴费的专业方才视为报名成功,报名成功后不得修改报考专业,不予办理报名退费。

4.具体政策以当地省(自治区、直辖市)教育考试院(高招办)公布为准。




联系方式


地  址:云南省昆明市呈贡区七甸街道广博路57号

电  话:0871—68876543、68303466、68358333、68306444、68876606

传  真:0871—68876543

官  网:http://www.whxyart.cn

官  微:云南艺术学院文华学院官方



广东省2023年播音与主持统考





DUO FEN media arts 

多芬传媒艺考,让传媒艺考更简单

  • 学生姓名
  • 联系电话*
  • 来自高中
立即咨询报名

专业水平测试定制你的考学方案

多芬传媒艺考培训为每位传媒艺考生定制辅导方案,

填写信息即可预约免费试课,获得专家择校指导

艺考相关资讯
相关艺考专业
影视表演
广播电视编导
播音与主持
广州传媒艺考培训
摄影
深圳传媒艺考培训
戏剧影视文学
影视表演
佛山传媒艺考培训
影视表演
影视表演
影视表演
影视表演
影视表演
影视表演
影视表演
多芬艺考文章排行榜
传媒培训班传媒艺考培训机构