广州艺考培训机构多芬传媒音乐舞蹈培训学校

手机

密码

注册 忘记密码?
    广州传媒艺考培训网
    31所独立艺术类院校
    招生艺术类专业重点院校
    2018年音乐类综合院校
    2018年传媒类综合院校
    2018年招收高水平艺术团院校
    2018年空军招飞院校
    广州传媒艺考培训网
    2018年传媒类专业院校
    2018年音乐类综合院校
    2018年传媒类综合院校
    2018年招收高水平艺术团院校
    2018年空军招飞院校

2024年延世大学本科直升招生简章
来源:广东外语外贸大学 | 作者:广东外语外贸大学国际学院 | 发布时间: 2024-04-30 | 26136 次浏览 | 🔊 点击朗读正文 ❚❚ | 分享到:
2024年延世大学本科直升招生简章

2024年延世大学本科直升招生简章

(国内授课校区:广东外语外贸大学国际学院)


图片

世界百强大学

世界排名相当于中国科技大学


图片

项目优势


● 中国教育部认证大学,学历中国教育部认可

● 2023QS世界大学排名第73位,全韩排名前3位

● 无需提交高考成绩,面试择优录取

● 泰晤士世界大学排名中商业、创新、基础设施、专利等世界名列前茅

● 与中国清华大学、北京大学、香港大学等为姊妹大学

● 延世大学网址:https://www.yonsei.ac.kr/


图片

延世大学简介


 延世大学(Yonsei University)成立于1885年, 是一所世界顶尖的研究型综合性大学,2023QS世界大学排名中名列全球第73位(相当于国内中国科技大学)全韩排名前3, 泰晤士世界大学排名中延世大学的商业、创新、基础设施均为世界名列前茅。延世大学在国际上口碑与声望极高,是韩国第一所进行留学生交换的学校,已与包括清华大学、北京大学、香港大学、加州大学伯克利分校等世界上400多所大学签订了留学生交换协议。

图片


 延世大学有新村、未来和国际三个校区,在校生约40,000余人,是韩国最古老、最著名的大学之一,与首尔大学(Seoul National University)和高丽大学(Korea University)并称为韩国大学的一片天(S.K.Y.),位列韩国SKY顶尖大学中第2位,在韩国入学竞争极为激烈 ,韩国高考成绩排名在前百分之一的学生才能考进的大学。


● 明星校友

安在旭 (歌手,演员)

图片

金东律(韩国音乐人)

图片

朴振荣(歌手、经纪公司JYP的CEO)

图片

朴真熙(演员)

图片

奉俊昊 (《寄生虫》导演)

图片

金宇中(大宇集团创始人)

图片


图片

招生计划与入读流程(未来校区)


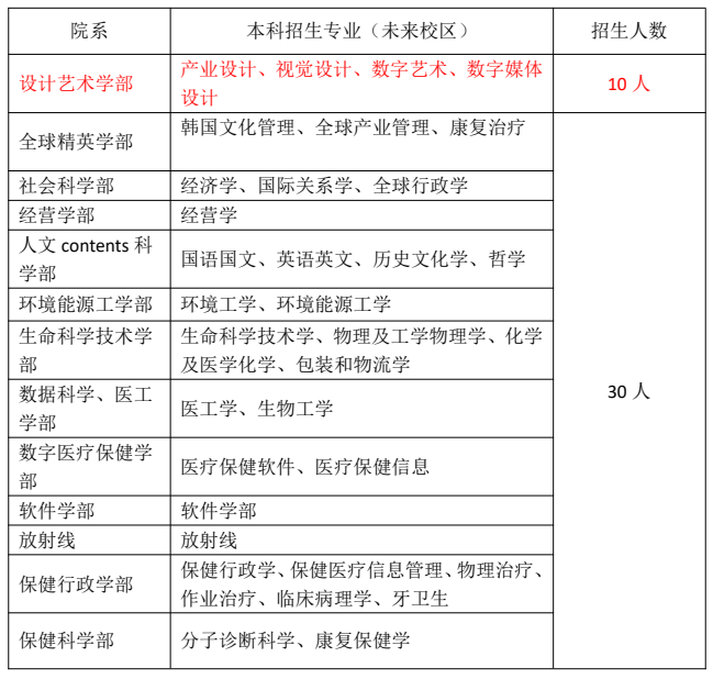
1.本科招生计划

图片


 2.  入读流程(广外1年+延世大学本科4年)

①发放预科录取通知书(报名→中文面试→合格者获得预科录取通知书)

②在广外学习一年语言课程(9月秋季班)

③发放本科录取通知书大学申请,合格者发放本科录取通知书,同时办理留学签证

⑤本科毕业,回国学历认证(中韩二地就业or优先报读本校硕士or欧美大学继续深造)

注意:可依据个人意愿,同时申请汉阳大学、中央大学、庆熙大学、建国大学、檀国大学等韩国名校,以优化升学。


图片

招生对象

1. 高三在读生或高中毕业生。

2. 本人及父母均非韩籍。

3. 报名艺术类专业者需要有一定的艺术基础。


图片

报名须知

1. 中文面试

艺考资讯