广州艺考培训机构多芬传媒音乐舞蹈培训学校

手机

密码

注册 忘记密码?
    广州传媒艺考培训网
    31所独立艺术类院校
    招生艺术类专业重点院校
    2018年音乐类综合院校
    2018年传媒类综合院校
    2018年招收高水平艺术团院校
    2018年空军招飞院校
    广州传媒艺考培训网
    2018年传媒类专业院校
    2018年音乐类综合院校
    2018年传媒类综合院校
    2018年招收高水平艺术团院校
    2018年空军招飞院校

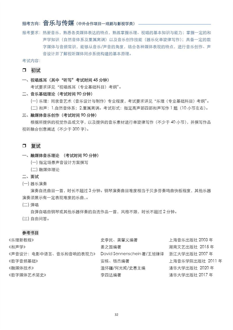
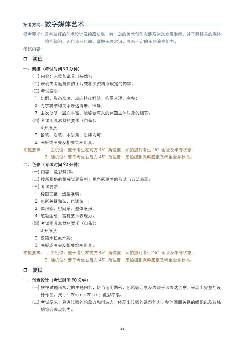
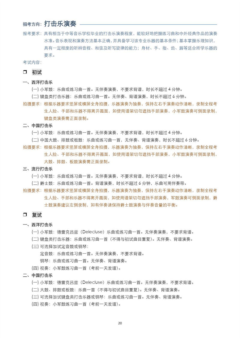
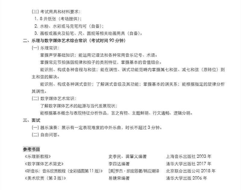
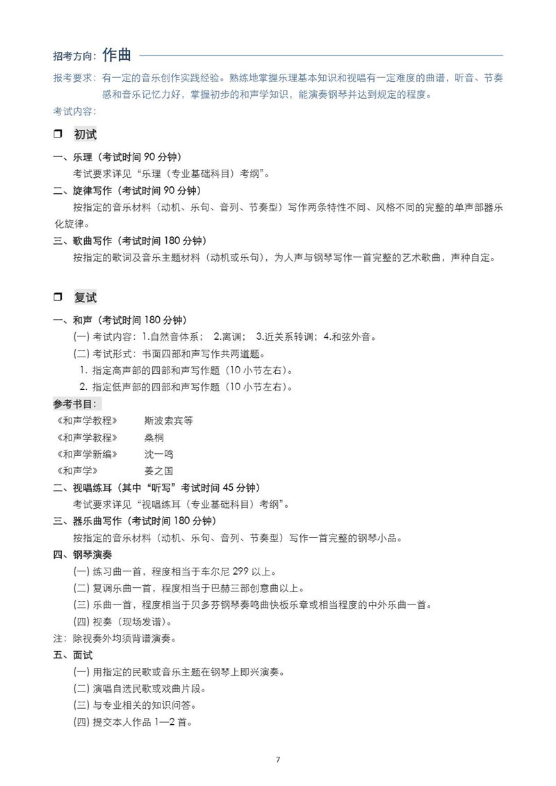
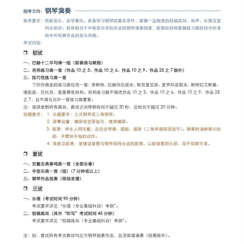
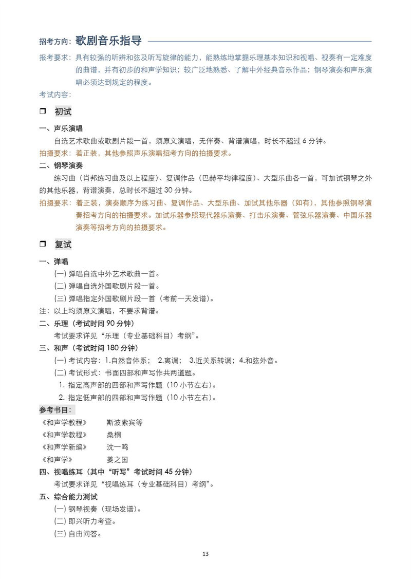
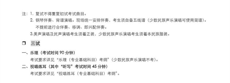
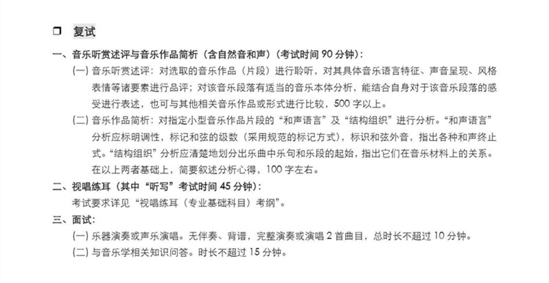
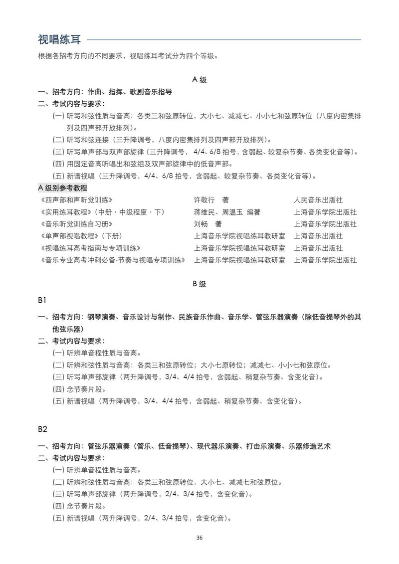
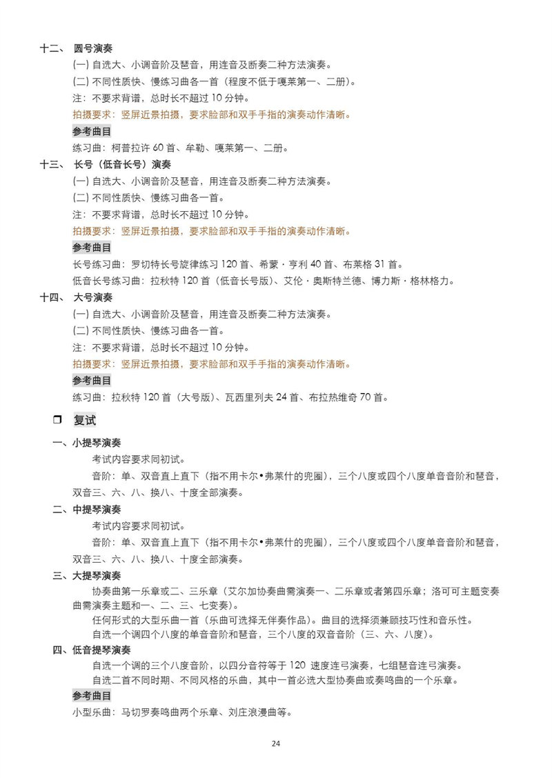
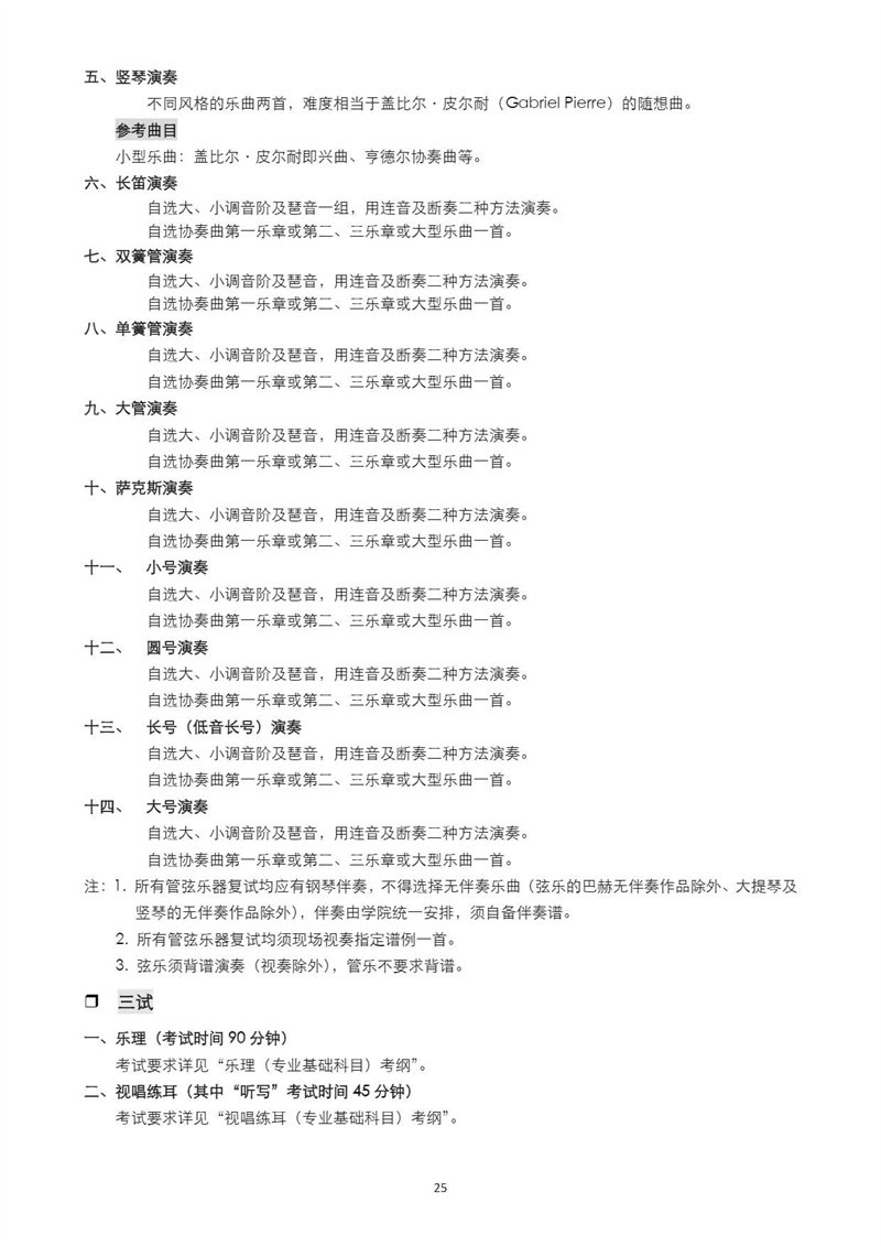
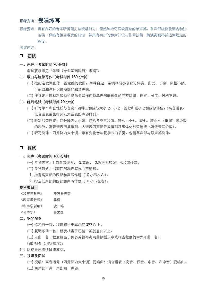
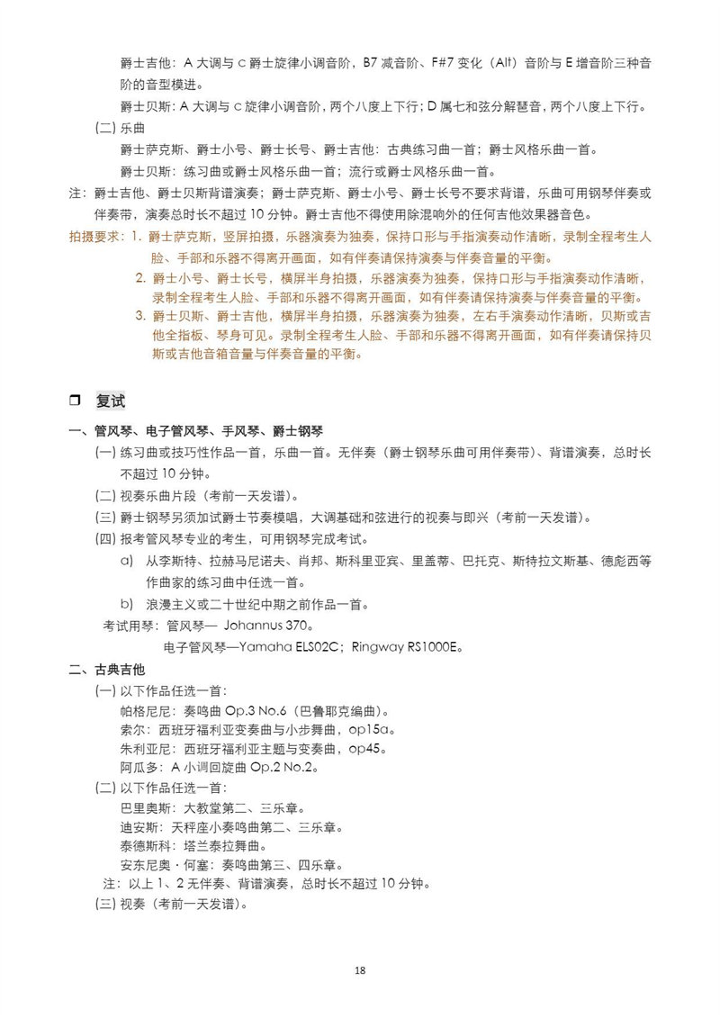
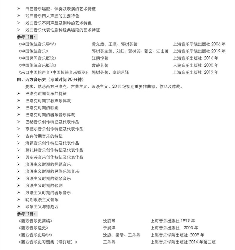
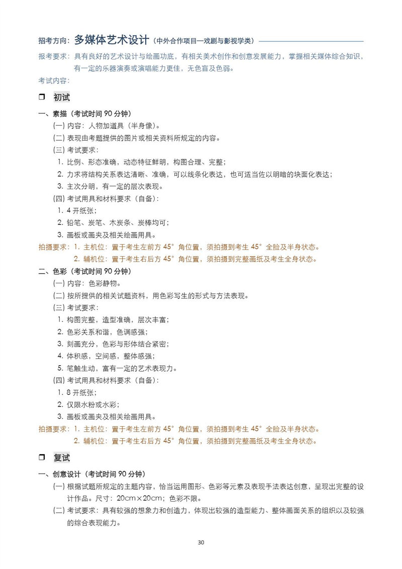
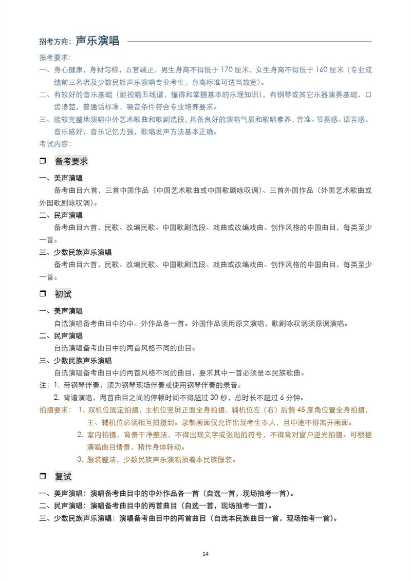
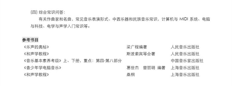
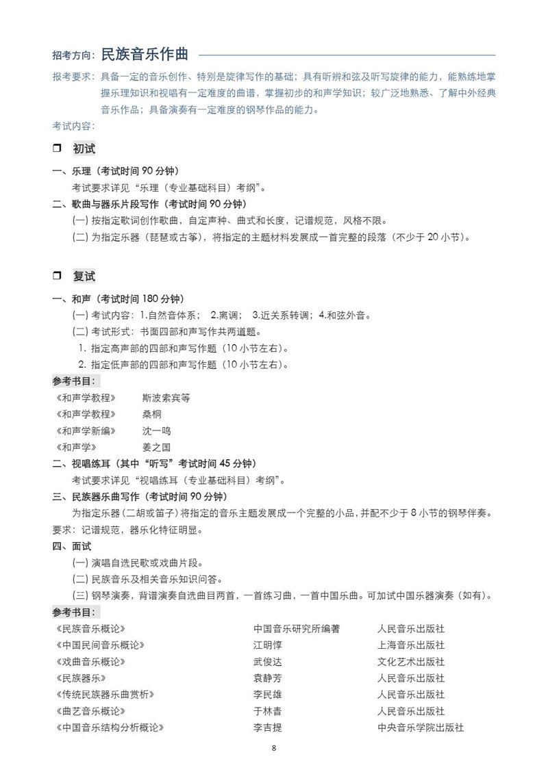
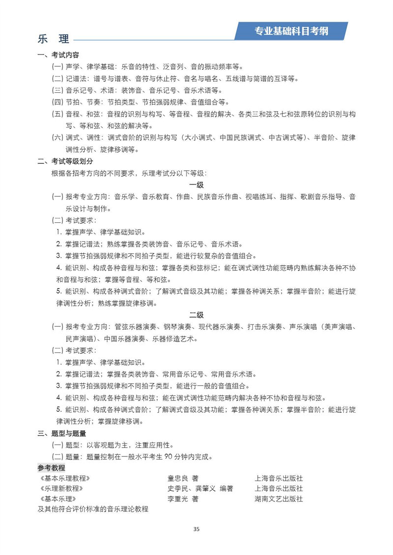
2023年上海音乐学院本科艺术类招生专业目录考试大纲
来源:上海音乐学院 | 作者:上海音乐学院招生办 | 发布时间: 2022-11-21 | 23023 次浏览 | 🔊 点击朗读正文 ❚❚ | 分享到:
2023年上海音乐学院本科艺术类招生专业目录考试大纲

2022年上海音乐学院本科(艺术类)招生简章

艺考资讯