广州艺考培训机构多芬传媒音乐舞蹈培训学校

手机

密码

注册 忘记密码?
    广州传媒艺考培训网
    31所独立艺术类院校
    招生艺术类专业重点院校
    2018年音乐类综合院校
    2018年传媒类综合院校
    2018年招收高水平艺术团院校
    2018年空军招飞院校
    广州传媒艺考培训网
    2018年传媒类专业院校
    2018年音乐类综合院校
    2018年传媒类综合院校
    2018年招收高水平艺术团院校
    2018年空军招飞院校

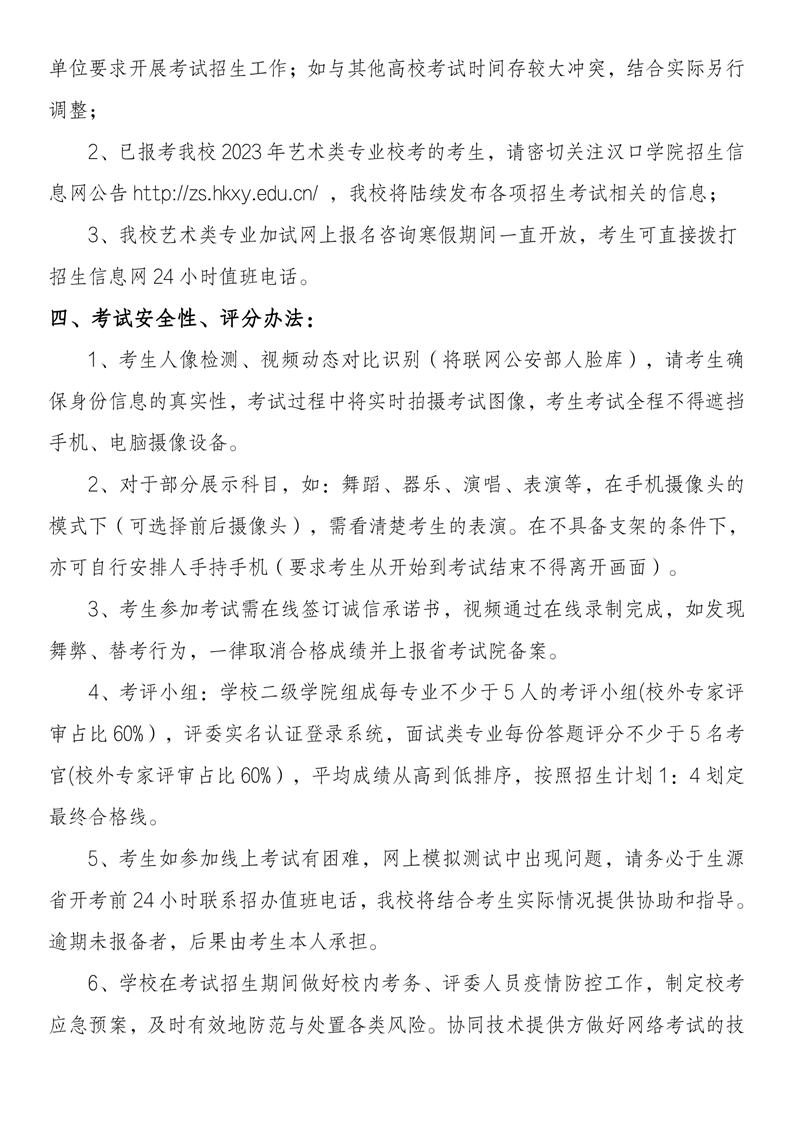
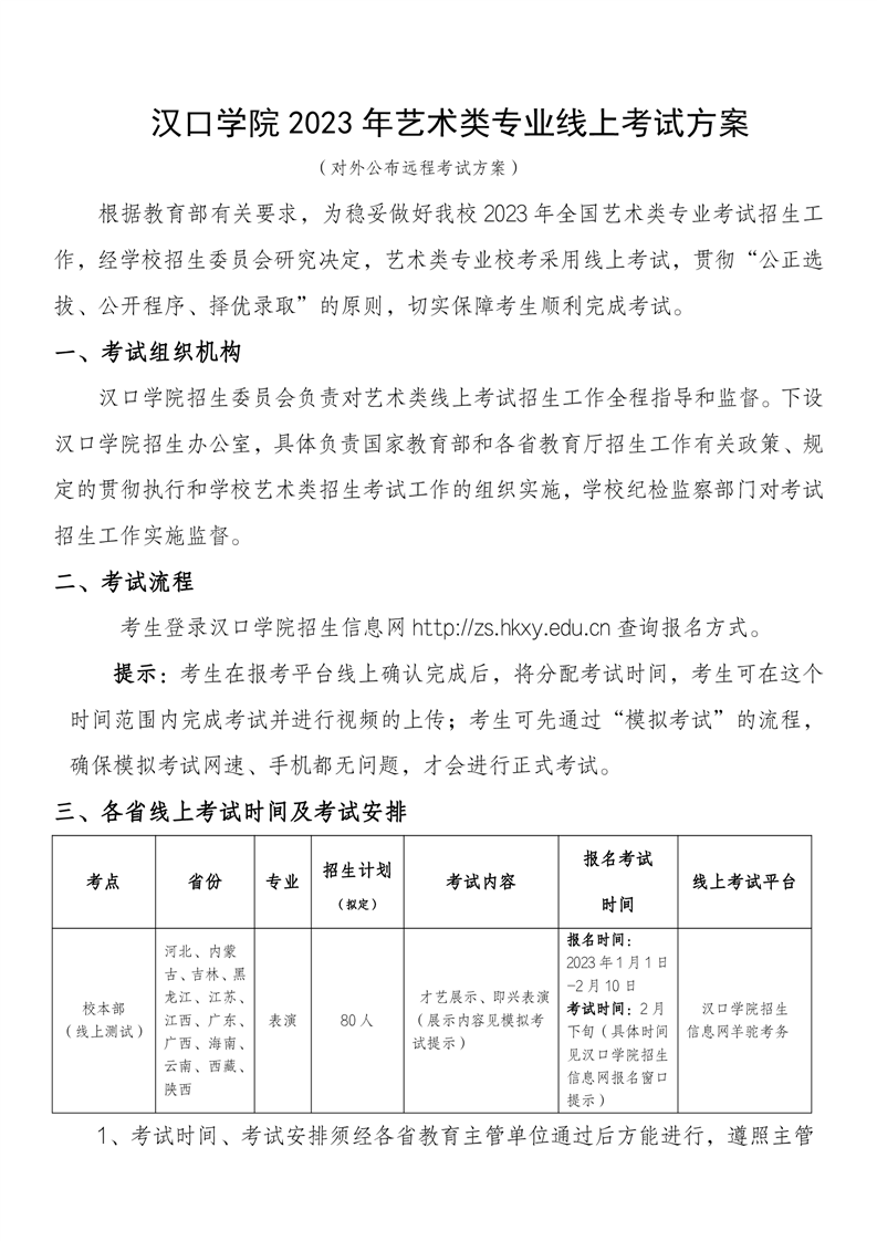
汉口学院2023年艺术类专业线上考试方案
来源:汉口学院 | 作者:汉口学院2023年 | 发布时间: 2022-12-30 | 29050 次浏览 | 🔊 点击朗读正文 ❚❚ | 分享到:
汉口学院2023年艺术类专业线上考试方案


艺考资讯