请考生认真阅读对照表中西安音乐学院各专业与各省统考子科类的对应。若因参加省统考子科类不对应或统考成绩不合格,造成校考合格成绩无法上报给各省级招办备案或无法录取到相关专业的责任,由考生自行承担。
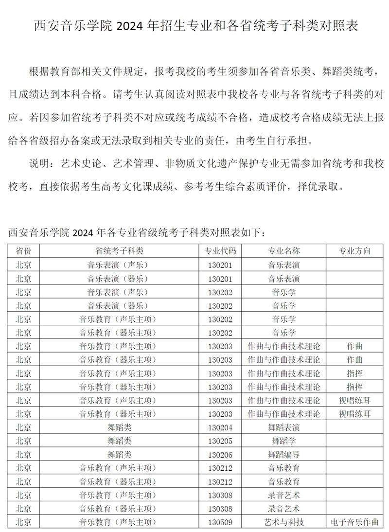
西安音乐学院2024年招生专业和各省统考子科类对照表根据教育部相关文件规定,报考西安音乐学院的考生须参加各省音乐类、舞蹈类统考,且成绩达到本科合格。请考生认真阅读对照表中西安音乐学院各专业与各省统考子科类的对应。若因参加省统考子科类不对应或统考成绩不合格,造成校考合格成绩无法上报给各省级招办备案或无法录取到相关专业的责任,由考生自行承担。
说明:艺术史论、艺术管理、非物质文化遗产保护专业无需参加省统考和西安音乐学院校考,直接依据考生高考文化课成绩、参考考生综合素质评价,择优录取。
























