影视表演
佛山传媒艺考培训
戏剧影视文学
深圳传媒艺考培训
广州传媒艺考培训
影视表演
影视表演

手机

密码

注册 忘记密码?
广州多芬艺考测评规划
影视表演
影视表演
播音与主持
摄影
广播电视编导
影视表演
西安音乐学院2024年本科招生专业考试第一阶段远程网络视频考试办法
来源:广州传媒培训西安音乐学院 | 作者:西安音乐学院 | 发布时间: 2024-01-15 | 23709 次浏览 | 🔊 点击朗读正文 ❚❚ | 分享到:
西安音乐学院2024年本科招生专业考试第一阶段远程网络视频考试办法

西安音乐学院2024年本科招生专业考试第一阶段远程网络视频考试办法


经西安音乐学院本科招生工作领导小组研究决定,西安音乐学院2024年本科招生专业考试第一阶段考试为远程网络视频考试方式。现将第一阶段考试为远程网络视频考试工作办法公告如下:


一、第一阶段远程网络视频考试专业第一阶段远程网络视频考试专业包括:音乐表演、音乐教育专业初试。


二、考试时间安排


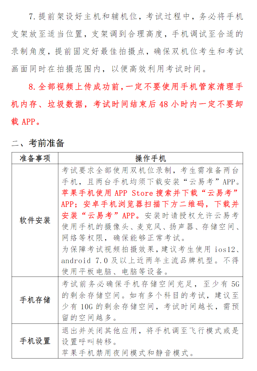
1.2024年1月18日08:00时-1月28日18:00时,已报名且缴费成功的考生通过“云易考”APP进行考试视频上传。

2.2024年2月17日左右,公布进入复试名单。


三、考试技术平台保障


2024年我校本科招生考试初试远程网络视频考试采用“云易考”APP网络考试管理系统,《远程网络视频考试“云易考”APP操作手册》(详见附件1)。所有专业均采用双机位模式,考生须使用两部智能手机,一部手机用于视频录制、材料上传(主机位),一部手机用于考试实时监考(辅机位)。部分专业在“云易考”APP上,有示范视频或图片,考生可按示范要求进行机位摆放,凡未做特别规定的,主机位摆放在考生正前方,辅机位摆放在考生右侧后方45度处,录制时须确保考生及主机位均在辅机位拍摄画面内。


四、考生诚信要求


考生须严格按照我校远程网络视频考试相关要求完成考试流程,严格遵守考试纪律。

1.考试必须由考生本人独立完成,不得由他人冒名代替参加考试,否则视为作弊。


2.考试内容属于国家机密,考试过程中考生不得录屏、截屏、投屏,不得另行录音、录像等;不得将考试相关信息泄露或公布,否则视为作弊。


3.考试过程中,考生不得离开拍摄范围;须露出眉毛及耳朵,保证五官清晰,不得遮面。


4.须按要求摆放双机位,保证考生始终在主机位拍摄范围内,考生及主机位始终在辅助机位拍摄范围内;不得有他人进入考试空间;不得关闭手机麦克风、摄像头功能或遮挡摄像头导致拍摄录制异常(没有录制声音、无故中断),否则视为作弊


5.考生应自觉遵守诚信考试承诺,严格遵守考试纪律,诚信应考。对于考试过程中违规的考生,我校将依规严肃处理。对存在弄虚作假等作弊行为的考生,将取消其参加我校校考资格,同时向考生所在地省级招生考试机构进行通报、向有关兄弟院校进行通报。凡在我校艺术类专业考试及录取过程中存在作弊行为,构成犯罪的,将移交司法机关依法处理。


五、视频录制要求

考生录制视频时,要参照《西安音乐学院2024年本科招生专业考试远程网络视频考试(初试)科目内容及主机位拍摄要求》(详见附件2),同时需做到:


1.开始录制时,考生先在手机镜头前进行人脸识别身份认证,然后选择合适的表演位置正式开始考试,在此过程中考生不得离开录像中的画面。除考生外任何人不得出现在主机位画面,否则视为向考官传递信息,按违纪处置。


2.考生正式表演开始前后,不得自报曲目名称,不得自报姓名、考号等个人身份信息,不得发出任何声响,否则一律视为向考官传递信息,按违纪处置。


3.录制时要将考生全身录入,必须连续不间断拍摄,其间不得转切画面,录像画面要求保持稳定、声像清晰,声音、图像同步录制不得采用任何视频编辑手段、美化处理画面,不得采用任何音频编辑手段美化编辑音频。否则视为作弊,该科目考试成绩以零分计。特别提示:请考生务必在2024年1月28日18:00前完成视频录制并确保上传进度条100%完成。超出时间期限未完成考试视频录制及成功上传的,视为放弃远程网络视频考试。


广州传媒艺考培训多芬艺术│影视表演│传媒│播音主持│广播电视编导│戏剧影视文学艺考培训网
广州传媒艺考培训多芬艺术│影视表演│传媒│播音主持│广播电视编导│戏剧影视文学艺考培训网
手机扫一扫
添加QQ咨询
  • 广州音乐传媒艺考培训机构咨询

手机扫一扫
添加微信咨询
最新艺考资讯
  • 李同学  189****3689  已预约    张同学  139****4352  已预约    麦同学  136****8876  已预约    王同学  188****2779  已预约    
立即预约试听
  • 推荐艺考课程

DUO FEN media arts 

多芬传媒艺考培训,让传媒艺考更简单

  • 学生姓名
  • 联系电话*
  • 来自高中
立即咨询报名

专业水平测试定制你的考学方案

多芬传媒艺考培训为每位传媒艺考生定制辅导方案,

填写信息即可预约免费试课,获得专家择校指导

艺考相关资讯
相关艺考专业
影视表演
影视表演
影视表演
多芬艺考文章排行榜
传媒培训班传媒艺考培训机构